I. Introduction
The basic principle under the German military system is unity of command. This principle is exemplified in the highest as well as the lower echelons. Under this system the Army, Navy, and Air Force are regarded as branches of a single service (Die Wehrmacht), headed by the Armed Forces High Command (Oberkommando der Wehrmacht or OKW) (1) [See Section IV for an explanation of the use of these numbers]. The OKW controls all matters of inter-service policy in both peace and war. It is responsible for all preparation for national defense in time of peace, and for the conduct of operations in time of war. The head of the OKW is a cabinet member and represents the joint interest of the three branches with respect to other departments of the Government.
In effect, therefore, the German High Command is divided into four parts, as follows: Armed Forces High Command—Oberkommando der Wehrmacht (OKW) (2); Army High Command—Oberkommando des Heeres (OKH) (3); Navy High Command—Oberkommando der Kriegsmarine (OKM) (3); Air Force High Command—Oberkommando der Luftwaffe (OKL) (4).
Under this system it is not unusual in a task force for units of one branch of the Armed Forces to come under the immediate command of another branch. All personnel may be transferred from one branch to another in the same or equivalent rank. This, in fact, has been done on a very considerable scale in 1943 and 1944, with a transfer of thousands of members of the Air Force and Navy to the Army.
The OKW is supreme and responsible for the coordination of the active war effort by the three subordinate branches, while the OKH is responsible for all purely Army matters, just as each of the other two High Commands is responsible for the application of general policies within its own sphere.

Adolf Hitler with Robert Ley, Ferdinand Porsche and Hermann Goering
In wartime, each High Command has a forward echelon (1. Staffel) (5) and a rear echelon (2. Staffel). The forward echelon moves to a location appropriate to the theater of main operations, while the rear echelon remains in Berlin. (Almost all elements of the rear echelon were evacuated from Berlin beginning in October 1943.) The object of this division is to insure that all purely routine and administrative matters will be handled in the rear and not obtrude themselves into the actual conduct of operations by the forward headquarters.
There is a fairly standardized method of indicating the relative size and importance of the various subdivisions within a high command. In descending order, these units with the accepted translations used in this book are:
Amt—Office (6)
Amtsgruppe—Group (7)
Abteilung—Branch (8)
Gruppe—Section (9)
Referat—Desk (10)
In general (with some exceptions) an Amt or Amtsgruppe is headed by a general officer and an Abteilung by a field officer.
However, these subdivisions are not necessarily subordinate to one another schematically; i.e., the channel downward from an Amt may skip Amtsgruppe and go direct to Abteilung or even to Referat.
The following description gives the nomenclature and function of only the more important subdivisions of the Armed Forces High Command (OKW) and the Army High Command (OKH). All the German abbreviations used are explained in a glossary at the end of the section. It should be noted that this is the organization existing at the beginning of 1945, and that under present circumstances the High Command, like all other aspects of the German Armed Forces, is subject to rapid and unforeseen changes.
2. The OKW (11)
Hitler himself is the Supreme Commander of the Armed Forces (Oberster Befehlshaber der Wehrmacht) (12). Under him, Keitel is the Chief of the Armed Forces High Command (Chef des OKW) (13) and as such serves as Hitler's chief executive officer in the administration of the Armed Forces and the application of his policies and plans.
The operational part of the OKW is the Armed Forces Operations Staff (Wehrmachtführungsstab). which constitutes the main advisory body to Hitler on strategy and planning. It is located at the field headquarters of the OKW, which is known as the Führerhauptquartier (14). The other subdivisions of the OKW are mostly with the rear echelon and deal with numerous administrative matters of joint interest to the three branches of the Armed Forces.

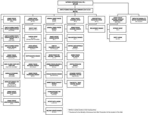
Figure 4.—Armed Forces High Command
The accompanying chart (Figure 4) shows the principal branches of the OKW and their subordination. Their functions are discussed in the following paragraphs.
a. ARMED FORCES CENTRAL OFFICE (Wehrmachtzentralamt—WZA) (15).
The officer in charge of this agency is responsible for central organizational matters, such as increasing or reducing the personnel of branches of the High Command. The office also includes the Armed Forces Central Group (Ag WZ) (16).
b. CHIEF OF ARMED FORCES MOTOR TRANSPORTATION (Chef des Wehrmachtkraftfahrwesens —Chef WKW) (17).
This officer is administrative head of all matters concerning motor transportation. At the same time he holds the position of Chief Motor Transport Officer in the Army General Staff (Gen St d H/Gen Qu/Gen d Kfw) and controls the Inspectorate of Motor Transport in the General Army Office (AHA/Gen d Kfw/Jn 12). His activities are subject to the close supervision of Hitler's personal appointee, the Inspector General of Motor Transport (Gen Insp Kfw).
c. CHIEF OF ARMED FORCES TRANSPORTATION (RAIL AND WATER) (Chef des Transportwesens der Wehrmacht—Chef Trspw d W) (18).
This officer is administrative head of all rail and water transportation and also is believed to be the Chief Army Transportation Officer in the Army General Staff (Gen St d H/Chef d Trspw). Subordinate to him are the Field Transportation Branch (F Abt) (19), the Central Armed Forces Transportation Command (W Trsp Ltg Mitte) (20), and the Traffic Branch (Verk Abt) (21).
d. CHIEF OF THE ARMED FORCES PATROL SERVICE (Chef des Wehrmachtstreifendienstes—Chef W Str D) (22).
This officer, appointed in March 1944, is head of all Armed Forces patrols and all welfare matters concerning troops away from their field units. The welfare function concerning troops in transit was formerly the responsibility of the General for Special Employment IV (Gen.z.b.V. IV) (23) in the OKH, an office which apparently was superseded by that of the Chief of the Armed Forces Patrol Service.
e. ARMED FORCES SURGEON GENERAL (Chef des Wehrmachtsanitätswesens—Chef W San) (24).
Subordinate to the Chief of the OKW and, in medical matters, to the Commissioner General of Medicine and Sanitation (General-Kommissar des Fuhrers für das Sanitäts- und Gesundheitswesen). The Armed Forces Surgeon General formerly also held the positions of Chief Army Medical Inspector (H San Insp) and Army Surgeon (H Arzt). In August 1944, the personal union was dissolved, but the latter two positions, as well as the equivalent positions in the Navy and Air Force, are all subject to the supervision and control of the Armed Forces Surgeon General in medical matters.
f. CHIEF OF ARMY STAFF WITH CHIEF OKW (Chef des Heeresstäbes beim Chef OKW—Chef H St b Chef OKW) (25).
Chief Liaison Officer of the Army at Keitel's field headquarters.
g. BUREAU OF ECONOMIC WARFARE (Sonderstab für Handelskrieg und wirtschaftliche Kampfmassnahmen—Sd St HWK) (26).
This is a small agency to represent the interests of the Armed Forces with other government agencies concerned with economic warfare and to coordinate global economic policies with Japan.
h. INSPECTOR GENERAL FOR PRISONER OF WAR AFFAIRS (Generalinspekteur für das Kriegsgefangenenwesen der Wehrmacht—Gen Insp Kriegsgef) (27).
This personal appointee of Hitler is responsible for insuring the security of prisoner of war installations in Germany and the most effective employment of prisoner-of-war labor. He may issue orders to other OKW and OKH agencies concerned with prisoners of war.
i. ARMED FORCES BUDGET BRANCH (Wehrmachthaushaltsabteilung—WH) (28).
This is concerned only with the budget of the OKW and not with those of the other high commands.
j. ARMED FORCES JUDGE ADVOCATE GENERAL (Wehrmachtrechtsabteilung—WR) (29).
k. ARMED FORCES OPERATIONS STAFF (Wehrmachtführungsstab—WFSt) (30).
This is a joint general staff containing officers from all three branches. It is responsible for over-all planning and strategy and advises and assists Hitler in the planning and execution of military operations. It includes:
(1) Deputy Chief of the Armed Forces Operations Staff (Stellvertretender Chef des Wehrmachtfuhrungsstäbes—Stellv Chef WFSt) (31).
This officer controls the staff proper, which consists of sections concerned with operations, organization, intelligence, and supply. Each of these sections includes officers representing all three branches of the Armed Forces. (The intelligence section now embodies elements of the former counterintelligence branch and other operational portions of the old Foreign and Counterintelligence Office of the OKW, the bulk of which was taken over by the SS in the middle of 1944.)
(2) Foreign Group (Amtsgruppe Ausland—Ag Ausl) (32).
This includes the Branch for Military Attachés of the OKH (Att Abt d OKH) (33). It also is concerned with acquisition of foreign newspapers, rules on travel to foreign countries, and relations of German military personnel with foreigners.
(3) Armed Forces Signal Communications Group (Amtsgruppe Wehrmachtnachrichtenverbindungen—Ag WNV) (34).
This group maintains the trunk communications between the high commands and is the nerve center of the top command echelons. It has at least two signal regiments of the Army at its disposal to maintain a special network of land cables and radio channels linking the OKW, OKH, OKL, and OKM and the principal subordinate headquarters. It contains a radio communications branch (Ag WNV/ Fu) (35) and a wire communications branch (Ag WNV/KF) (36).
(4) Cryptographic Branch (Chiffrier-Abteilung—Chi) (37).
(5) Armed Forces Historical Branch (Kriegsgeschichtliche Abteilung der Wehrmacht—W Kr Gesch) (38).
Headed by the Fuhrer's Official Military Historian (Der Beauftr d Führers für die mil Geschichtsschr. This officer also heads the Army Historical Branch (Kr Gesch Heer) and other historical agencies in the OKH. This branch records all military history which concerns the three branches of the Armed Forces as a whole.
(6) Armed Forces Propaganda Branch (Abteilung für Wehrmachtpropaganda—W Pr) (39).
Headed by the Chief of the Propaganda Troops (Chef Pr Tr) (40), this branch is responsible for all types of military propaganda except that which is fed to the troops by the National-Socialist Guidance Staffs (NSFSt) of the various high commands. It includes sections for the administration of the propaganda troops, propaganda to the home front, military censorship, propaganda to foreign countries, and counter-propaganda.
l. GENERAL ARMED FORCES OFFICE (Allgemeines Wehrmachtamt—AW A) (41).
This office is composed of independent branches in the OKW, grouped together for administrative purposes. It contains:
(1) General Armed Forces Branch (Allgemeine Abteilung—W Allg) (42).
(2) Armed Forces Administration Group (Amtsgruppe Wehrmachtverwaltung—Ag WV) (43).
Responsible for the administration of all OKW agencies and OKW personnel and for certain fiscal matters.
(3) Chief of Prisoners of War (Chef des Kriegsgefangenenwesens—Chef Kriegsgef) (44).
The administrative head of all matters relating both to German and to Allied prisoners of war, he also performs the function of inspector of prisoner-of-war installations. In this latter capacity he acts under the directives of the Inspector General for Prisoner-of-War Affairs (Gen Insp Kriegsgef), who comes directly under the Chief of the OKW. The agency is divided into a General Branch (Kriegsgef Allg.) (45) which deals with treatment, exchange, and release of prisoners; administrative and punitive matters; and relations with the protective powers and with the International Red Cross; and an Organization Branch (Kriegsgef. Org.) (46), which deals with the employment and living conditions of prisoners of war in German hands.
(4) Inspectorate for Welfare and Pensions Agencies (Inspektion der Fürsorge und Versorgungsdienststellen im OKW—Jn FV) (47).
Welfare and pension matters for all branches of the Armed Forces are controlled by this agency. Subordinate to it are the Armed Forces Welfare and Pensions Branch (W Vers) (48), the Civilian Pensions Branch (Abt. Reichsvers.) (49), and the Armed Forces Education Branch (WU) (50). Until 1944 the Armed Forces Education Branch was a separate branch of the AW A.
(5) Armed Forces Casualty Branch (Abteilung Wehrmachtverlustwesen—WVW) (51).
(6) Armed Forces Plenipotentiary For Settlement (Bevollmachtigter des OKW für Siedlungsfragen—BW Sied) (52).
Arranges for resettlement of Germans in annexed territory.
(7) Hitler Youth Liaison (Vertreter der Wehrmacht beim Jugendfuhrer des Deutschen Reichs—AW A/HJ) (53).
Represents the interests of the Armed Forces in the Hitler Youth organization.
(8) Military Science Branch (Abteilung Wissenschaft—W Wiss) (54).
Studies developments of the physical sciences which affect the military.
m. ARMED FORCES ECONOMIC OFFICE (Wehrwirtschaftsamt—Wi A) (55).
This office is responsible for long-range military-economic planning, the economic exploitation of occupied areas, and representing the interests of the Armed Forces with other government departments concerned with production, raw materials, labor, agriculture; and foreign trade. It contains:
(1) Armed Forces Economic Branch (Wehrwirtschaftliche Abteilung—Wi) (56).
Concerned with general planning matters and control of the subordinate regional agencies of the office.
(2) Raw Materials Branch (Rohstoffabteilung —Ro) (57).
This agency has been transferred to the control of the Ministry of Armament and War Production for the duration of the war. It included or cooperated with the Central Raw Materials Branch (Ro St A) (58), the Armed Forces Tire Center (W R St) (59) (still under the Armed Forces Economic Office), the Central Petroleum Branch (Min St A) (60), and the Economic Experts Personnel Section (Stab W Each) (61) (still under the Armed Forces Economic Office).
(3) Contracts and Price Control Branch (Vertrags- und Preisprufwesen—Preispr) (62).
The fixing of prices for Armed Forces Contracts is supervised by this branch. It is now under the Ministry of Armament and War Production.
n. CONSCRIPTION AND RECRUITING OFFICE (Wehrersatzamt—WEA) (63).
This office was created in the summer of 1943, when the function of controlling recruiting and conscription for the three branches of the Armed Forces was transferred from the Army High Command to the OKW. It controls the Replacement Branch (Abt. E) (64), which was formerly part of the Group for Replacement and General Troop Matters (Ag E Tr) in the OKH.
o. NATIONAL-SOCIALIST GUIDANCE STAFF OF THE OKW (Nationalsozialistischer Führungsstab des OKW—NSF/OKW) (65).
Established in December 1943, this agency is to ensure uniform political indoctrination in the Armed Forces, in cooperation with the Party chancellery. It includes:
(1) Interior Group (Amtsgruppe Inland—Ag J) (66).
Formerly a branch (Abt.) of the General Armed Forces Office (AWA), this was upgraded to a group (Ag.) and transferred to the National-Socialist Guidance Staff of the OKW during February 1944. It maintains liaison between the OKW and civilian agencies in Germany. It contains a domestic security branch (Ag J/1) (67), and an ideological guidance branch (Ag J/2) (68).
(2) Party Liaison (Gruppe z.b.V.—Gr.z.b. V.) (69).
Formerly part of the General Armed Forces Office (AW A), this section was transferred to the control of the National-Socialist Guidance Staff of the OKW in 1944. It is believed to maintain the liaison with the National-Socialist Party and to control such matters as collections for charitable or Party purposes within the Armed Forces.
p. INSPECTOR GENERAL OF MOTOR TRANSPORT (Generalinspekteur für das Kraftfahrwesen—Gen Insp Kfw) (70).
He is immediately subordinate to Hitler and coordinates all matters regarding motor transport. He may issue orders to other OKW and OKH offices concerned with motor transport.
3. The Army High Command (OKH)
a. GENERAL.
Since the Army is by far the largest and most important of the three branches of the German Armed Forces, it was, from the outbreak of the war, the branch which Hitler was most anxious to control directly. Its headquarters in the field always has been located in the immediate vicinity of the Führerhauptquartier. In December 1941, after the failure of the Moscow offensive, Hitler removed Brauchitsch as Commander-in-Chief of the Army (Oberbefehlshaber des Heeres (70a) ) and took over personal command himself. He has exercised this command ever since, and the result has been a partial merging or overlapping of the functions of the OKW and of the OKH. Keitel, while still Chief of the OKW, nevertheless also acts as Hitler's executive officer in matters pertaining to the Army alone. Similarly, it is often difficult to draw the line between the de facto authority and functions of the Army General Staff and those of the Armed Forces Operations Staff.
The accompanying chart (Figure 5) shows the principal branches of the OKH and their subordination. Their functions are discussed in the following paragraphs.

Figure 5.—Army High Command
b. ARMY GENERAL STAFF (Generalstab des Heeres—Gen St d H) (71).
This organization, which is a functional part of the Army High Command, must not be confused with the General Staff Corps. The latter, called in German simply Generalstab, is a category of specially selected and carefully trained officers who fill almost all the important command as well as staff positions throughout the Army. The Army General Staff, on the other hand, occupies a position analogous to that of the War Department General Staff; it is the main advisory body to the Commander-in-Chief on operations, intelligence, organization, supply, and general matters of Army policy.
Both the Army General Staff and the General Staff Corps are headed by the Chief of the Army General Staff (Chef des Generalstabs des Heeres (72), also referred to simply as Chef des Generalstabs).
In time of war the Army General Staff is stationed at field headquarters, leaving only a small rear echelon in Berlin.
The Army General Staff basically consists of 12 branches which cover all the proper staff and planning functions and which are grouped under five senior officers known as Oberquartiermeister I—V (73). In wartime, a number of additional high-ranking officers are appointed as chief advisers on the employment of the various arms and services in the field and on certain other technical matters; some of these officers and the sections which they control are absorbed organically into the Army General Staff for the duration of the war, while others are regarded as attached to it. By far the most important of them is the Chief Supply and Administration Officer (Generalquartiermeister) (74), who is responsible for the whole supply and administrative structure of the Field Army. Since he and the other wartime appointees perform the functions of some of the regular branches of the General Staff, it is believed that the separate functioning of these particular branches is largely suspended in wartime. Moreover, with the partial merging of the field headquarters of the OKW and the OKH under Hitler's personal command at the end of 1941, some of the other normal functions of branches of the Army General Staff have been wholly or partly taken over by the Armed Forces Operations Staff (WFSt). Thus the grouping under Oberquartiermeister seems to have become largely meaningless, and it is even doubtful whether these positions are actually filled at the present time. Since, however, they are a part of the permanent organization of the Army General Staff, they are given here and on the accompanying chart with their appropriate functions and subordinate branches. It is indicated in each case below wherever the functions of a particular branch are believed to have been largely or wholly suspended or transferred to some other agency:
Central Branch (Zentralabteilung—GZ) (75). This branch is concerned principally with central administrative matters pertaining to the General Staff Corps rather than with the functions of the Army General Staff. Until 1943 it made all appointments and promotions of General Staff Corps officers at all echelons; this responsibility then was transferred to Branch 3 of the Army Personnel Office (PA/P 3).
FIRST SENIOR GENERAL STAFF OFFICER (Oberquartiermeister I—O Qu I) (76). This office which deals with operations and related matters is reported to have been vacant for some time, its function being performed largely by the operations sections of the Armed Forces Operations Staff (WFSt). The grouping O Qu I includes:
Branch 1 (1. Abteilung or Op Abt) (77). This branch, concerned with operations, develops and disseminates basic tactical rules and methods of conducting warfare. Its function of advising the Chief of Staff and Commander-in-Chief on actual operations and strategy has largely lapsed.
Branch 5 (5. Abteilung) (78). The function of this branch which deals with transport, has been handled since the beginning of the war by the Chief Transportation Officer attached to the General Staff (Gen St d H/Chef Trspw).
Branch 6 (6. Abteilung) (79). Functions of this branch which is concerned with rear echelons have been handled since the beginning of the war by the Chief Supply and Administration Officer (Gen St d H/Gen Qu).
Branch 9 (9. Abteilung) (80). Topography, specific responsibility of this branch, has been handled since 1941 by the Chief of Mapping and Survey in the General Staff (Gen St d II/Kr Kart Verm Chef).
Branch 10 (10. Abteilung) (81). Maneuvers and operational planning, now for the most part are divided among a number of other agencies of the OKW and OKH, both at field headquarters and at the rear echelon.
SECOND SENIOR GENERAL STAFF OFFICER (Oberquartiermeister II—O Qu II) (82). The training functions of this grouping largely are taken over in wartime by the Home Command; it includes:
Branch 4 (4. Abteilung or Ausb. Abt.) (83). This branch is responsible in wartime only for training within the Theater of Operations; all training in the Zone of the Interior is under the Chief of Training in the Replacement Army (Chef Ausb).
Branch 11 (11. Abteilung) (84). Military schools and officer training which are the functions of this branch are now entirely under the Home Command, especially the Inspector General for Potential Officers NCOs (GJF).
THIRD SENIOR GENERAL STAFF OFFICER (Oberquartiermeister III—O Qu III) (85). This grouping, responsible for organization includes:
Branch 2 (2. Abteilung or Org. Abt.) (86). This branch is responsible for laying down rules relating to various aspects of organization in the field and, in conjunction with the chiefs of arms and services attached to the General Staff, recommending to the General Army Office (AHA) the issuance of changes in the existing Tables of Organization.
Branch 8 (8. Abteilung) (87). The function of this branch which was concerned with technical services is now probably handled by other agencies such as the Chief of Technical Troops under the Chief Supply and Administration Officer (Gen Qu/Gen d Techn Tr).
FOURTH SENIOR GENERAL STAFF OFFICER (Oberquartiermeister IV—O Qu IV) (88). The intelligence branch is probably the only one of the five major groupings in the Army General Staff which is still fully operative. Its two geographical branches are subdivided into various geographical sections which collect and evaluate information and disseminate intelligence regarding the armies of the various countries in the form of printed manuals and periodic reports. The grouping includes:
Branch 3, Eastern Armies (3. Abteilung, Frd Heere Ost) (89). Deals with the armies of the Soviet Union, Scandinavia, the lower Balkans, Africa, and the Far East.
Branch 12, Western Armies (12. Abteilung, Frd Heere West) (90). Deals with the armies of Western Europe (Section II), Great Britain (Section III), the upper Balkans (Section IV), and the Western Hemisphere (Section V). The Western Hemisphere section was transferred from the Eastern Armies Branch to Western Armies Branch after Pearl Harbor.
FIFTH SENIOR GENERAL STAFF OFFICER (Oberquartiermeister V—O Qu V) (91). Deals with military history. This group formerly included special sections for historical research, Army libraries, and Army archives, all of which were transferred in 1942 to the Führer's Official Military Historian (D. Beauftr d Führers für die mil Geschichtsschr) (92). It still nominally includes Branch 7, Military Science Branch (7. Abteilung or Kr Wiss Abt) (93), but the functions of this branch are also believed to have been largely taken over by the new Army Historical Branch (Kr Gesch Heer) under the Führer's Official Military Historian.
CHIEF SUPPLY AND ADMINISTRATION OFFICER (Generalquartiermeister—Gen Qu) (94). This officer does not belong to the basic organization of the Army General Staff in peacetime but was appointed at the beginning of the war, in accordance with previous plans, to take charge of the whole supply and administrative structure of the Field Army. He was given an elaborate organization, described below, including a number of attached officers as chiefs of the various services for the Field Army; these officers bear the same relationship to the General Staff as the chiefs of arms except that they come under the Chief Supply and Administrative Officer instead of being attached directly to the Chief of General Staff.
The organization given below is basically that which applied in the early stages of the war and takes into account only the more important of the temporary modifications which have occurred since. It should be noted that the first three sections, called supply sections (Quartiermcister-Gruppen 1, 2, 3) (95) are concerned with the planning, organization, and general operation of the services in the field; they are each headed by a General Staff Corps officer and may be regarded as constituting the G-4 division of the Army General Staff. All the other sections, which are numbered according to the standard German staff organization, deal with the actual functioning of the various services and are headed by the chiefs of these services for the Field Army.
Section Qu 1 (Gruppe Qu 1) (96).
General planning and organization of supply in the field, establishment of communication lines and rear boundaries of the Theater of Operations, transport questions in conjunction with the Chief Army Transportation Officer (Chef Trspw), and control of those service troops not sub-allotted to army groups and armies.
Section Qu 2 (Gruppe Qu 2) (97).
Civil affairs policies in the communications zone, especially the exploitation of the country for military purposes; evacuation, booty, and prisoners of war.
Section Qu 3 (Gruppe Qu 3) (98).
Action on supply requisitions from army groups and armies for ordnance, fuel, and engineer equipment. These requisitions are adjusted in accordance with over-all plans and policies and are then forwarded to the authorities in the Zone of the Interior.
Section II a (Gruppe II a, Adjutantur) (99).
Personnel and security matters within the staff of the Chief Supply and Administration Officer.
Section III, Field Legal Administration (Gruppe III, Feldjustizverwaltung) (100).
Headed by the chief of the Judge Advocate General's Department in the field, responsible for questions of military law and jurisprudence. This section was upgraded to a branch and transferred to the control of the General for Special Employment (Gen z b V) sometime after the beginning of the Russian campaign.
Section IV a, Chief Army Administrative Officer (Gruppe IVa, Heeresintendant) (101).
Responsible for the general control of administrative matters and the personnel who deal with them throughout the Field Army. These matters include pay, clothing, personal equipment, rations, billeting, and fiscal matters.
Section IV b, Army Surgeon (Gruppe IV b, Heeresarzt—H Arzt) (102).
Controls all medical matters and medical personnel throughout the Field Army, subject to the direction of the Chief Army Medical Inspector (H San Insp). (At present these two positions are believed to be united in one person.)
Section IV c, Army Veterinarian (Gruppe IV c, Heeresveterinär—H Vet) (103).
Controls all veterinary matters and veterinary personnel in the Field Army, subject to the direction of the Chief Veterinary Inspector (Vet Insp).
Section V, Chief Motor Transport Officer (Gruppe V, General des Kraftfahrwesens—Gen d Kfw) (104).
Controls the motor maintenance troops in the Field Army and is responsible for general questions of availability and utilization of motor transport. He is simultaneously in charge of a group in the General Army Office (AHA) responsible for the same matters in the Zone of the Interior, and holds concurrently the office of Chief of Armed Forces Motor Transportation (Chef WKW) under the OKW.
Section Z, Civil Commissioner (Gruppe Z, Zivilbeauftragter) (105).
Responsible for non-military matters in the civil administration of occupied areas in the Theater of Operations, including relations with the civil authorities and the discipline of the population; cooperates with Sections Qu 2 and III above. This section is believed to have been renamed Qu 5.
Chief of Supply Troops (General der Nachschubtruppen) (106).
Controls all General Headquarters supply troops, working in cooperation with Section Qu 3 on questions of their employment. Known as Heeresnachschubführer until October 1942.
Section F. P., Army Postmaster (Gruppe F. P., Heeresfeldpostmeister) (107).
Responsible for all questions relating to the Army Postal Service in the Field Army.
Chief of Technical Troops (General der Technisehen Truppen—Gen d Techn Tr) (108).
Chief adviser on the organization and employment of the technical troops. These troops, while classified as a combat arm, perform a number of highly technical services requiring specialized equipment for the armies in the field.
Senior Military Police Officer (Höherer Feldgendarmerie-Offizier—Höh Feldgen Offz) (109).
Responsible for all matters concerning the organization and employment of the military police in the Field Army.
c. CHIEFS OF BRANCHES ATTACHED TO THE GENERAL STAFF.
The Commander-in-Chief of the Army and the Chief of the Army General Staff have at their disposal in wartime a group of general officers representing the various combat arms who serve as the principal advisers on the organization, training, equipment, and tactical employment of their respective arms in the field. They usually have no actual command authority but may issue instructions and suggestions to the troops based on the evaluation of experience in the field. For the publication of technical manuals and the like they collaborate with the inspectorates of their branches in the General Army Office. They may also recommend changes in the organization or equipment of the troops to the Organization Branch of the General Staff (Gen St d H/Org Abt) for forwarding to the inspectorates.
Three officers in this category, whose titles begin with Chef instead of General, are regarded as organically absorbed into the General Staff for the duration of the war instead of being attached to it like the others.
The chiefs of those branches of the German Army which are classified as service troops are likewise attached to the General Staff in wartime but, as has been shown above, are placed under the Chief Supply and Administration Officer. (The Chief of Technical Troops, which are officially classified as a combat arm, is nevertheless under the Chief Supply and Administration Officer since these troops actually have the function of service troops.)
The absence of a representative of the Panzer troops from this group of senior officers is explained by the creation in 1943 of the Inspector General of Panzer Troops (Gen Insp d Pz Tr) to supersede the previous Chief of Mobile Troops, who had been attached to the General Staff like the other chiefs of branches. The Inspector General of Panzer Troops is represented in the General Staff by his Chief Antitank Officer for All Arms (Gen d Pz Abw aller Waffen).
(1) Chief Infantry Officer (General der Infanterie—Gen d Inf) (110).
Responsible for regular infantry, light infantry, mountain infantry, cavalry, and reconnaissance matters.
(2) Chief of Armored Trains (Kommandeur der Eisenbahn-Panserzuge—Kdr d Eish Pz Züge) (111).
(3) Chief Artillery Officer (General der Artillerie—Gen d Art) (112).
Controls the Chief Coast and Fortress Artillery Officer (Gen d H Kust u Fest Art) (113), the Chief Army Anti-aircraft Artillery Officer (Gen d H Flak Tr) (114), and the Chief Armored Artillery Officer (Höh Offz Pz Art) (115).
(4) Chief of Mapping and Survey (Chef des Kriegskarten- und Vermessungswesens—Kr Kart Verm Chef) (116).
This officer is a part of the rear echelon of the General Staff (Gen St d H/2. Staffel) and is represented at field headquarters by the Commander of Mapping and Survey Troops (Kdr d Kart u Verm Tr) (117), who is his direct subordinate.
(5) Chief Signal Officer (Chef des Heeresnachrichtenwesens—Chef HNW) (118).
Part of the General Staff in wartime, with offices at the rear echelon as well as at field headquarters.
(6) Chief Engineer and Fortifications Officer (General der Pioniere und Festungen——Gen d Pi u Fest) (119).
Controls the Inspector of Fortifications (Insp Fest) (120) and shares with the General Army Office control of the Chief of Amphibious Engineers (Höh Ldgs Pi Fu) (121).
(7) Chief Chemical Warfare Officer (General der Nebeltruppen—Gen d Nbl Tr) (122).
(8) Chief of Volunteer Units (General der Freiwilligenverbande—Gen d Freiw Verb) (123).
This post was created in January 1944 to replace that of the former General of Eastern Troops (Gen d Ost Tr) (124). It deals with the organization, equipment, training, and employment of units formed from impressed Soviet prisoners of war. The Chief of Volunteer Units is subordinate to the Chief of the Army General Staff in matters concerning the Field Army and to the Chief of Army Equipment and Commander of the Replacement Army (Chef H Rüst u. BdE) in matters affecting the Zone of the Interior. His permanent representative in the Replacement Army is the Commander of Volunteer Units (Kdr d Freiw Verb) (125).
(9) Chief Army Transportation Officer (Chef des Transportwesens—Chef Trspw) (126).
Also believed to hold the post of Chief of Armed Forces Transportation (Chef Trspw dW). Part of the Army General Staff, responsible for rail and water transportation. He controls the Chief of Railway Troops (Gen d Eisb Tr) (127).
(10) General for Special Employment (Discipline) (General zu besonderer Verwendung—Gen z b V) (128).
Responsible for the maintenance of discipline, counter-espionage, and legal matters in the Field Army. Controls the Branch for Army Matters (Heer Wes Abt), which is concerned with the maintenance of discipline; the Penal Section (Gr Str); and the Army Field Legal Branch (H Feld Just Abt), which was formerly the Field Legal Administration Section under the Chief Supply and Administration Officer.
d. MEDICAL AND VETERINARY INSPECTORS.
The following chief inspectors are in charge of all medical and veterinary matters throughout the German Army and are directly under the Commander-in-Chief:
(1) Chief Army Medical Inspector (Heeres-Sanitätsinspekteur—H San Insp) (129).
Instructs the Army Surgeon (H Arzt) on medical matters in the Field Army and controls medical matters in the Replacement Army, in the same manner as the inspectors of branches, through the Medical Inspectorate (S Jn) in the General Army Office. His activities are subject to the supervision and control of the Armed Forces Surgeon General (Chef W San). (At present the Chief Army Medical Inspector is believed to hold concurrently the office of Army Surgeon.)
(2) Chief Veterinary Inspector (Veterinärinspekteur—Vet Insp) (130).
Instructs the Army Veterinary (H Vet) on veterinary matters in the Field Army and controls veterinary matters in the Replacement Army, in the same manner as the inspectors of branches, through the Veterinary Inspectorate (V Jn) in the General Army Office.
e. ARMY PERSONNEL OFFICE (Heerespersonalamt—PA) (131).
This office is independent of both the General Staff and the Home Command and comes under the direct control of the Commander-in-Chief of the Army. It is responsible for all appointments, transfers, promotions, and other matters concerning all types of officers in the German Army. It therefore has been a powerful instrument in exercising control over the officer corps.
The order for the promotion of an officer to the rank of colonel or above is issued by Hitler himself on the recommendation of the Personnel Office. In lower ranks it makes the promotions on its own responsibility.
The authority to transfer various types of specialist officers (medical, veterinary, ordnance, motor maintenance, and Special Troop Service) is delegated by the Personnel Office, so far as the lower ranks are concerned, to the technical branches which deal with these services; for the upper ranks, the Personnel Office orders the transfers on the recommendation of the technical branches.
The Personnel Office does not concern itself with Armed Forces officials, who are dealt with exclusively by the Army Administration Office (VA); it should be noted, however, that two important former categories of these officials are now classified as officers in the new Special Troop Service and are therefore handled by the Personnel Office.
The Personnel Office includes seven main subdivisions designated as P 1, P 2, etc. Three of these are now groups (Amtsgruppen) with several subordinate branches each, while the others are independent branches (Abteilungen). Group P 6 is a recent offshoot of the basic Group P 1, and for this reason its subordinate branches are numbered consecutively with those of P 1.
While the bulk of the Personnel Office is normally stationed in wartime with the rear echelon of the High Command, each of its branches also has a forward echelon at field headquarters, where the major decisions in personnel matters are made.
(1) Group P 1 (Amtsgruppe P 1—Ag P 1) (132).
Responsible for all officers' records, appointments, transfers, and promotions as well as for basic directives regarding the handling of officer personnel matters. Its various branches deal with officers according to categories or branches of service. It includes:
(a) Branch 1, Central Branch (1. Zentral-Abteilung) (133). Handles basic policies and directives, including such general matters as the transfer of large groups of officers from other branches of the Armed Forces to the Army.
(b) Branch 2 (2. Abteilung) (134). Infantry and cavalry officers.
(c) Branch 3 (3. Abteilung) (135). Officers of the Panzer troops and of the supply troops.
(d) Branch 4 (4. Abteilung) (136). Artillery and chemical warfare officers.
(e) Branch 5 (5. Abteilung) (137). Engineer and signal officers.
(f) Branch 6 (6. Abteilung) (138). Reserve officers and officers in recalled status (Offiziere z. V.).
Branch 7, which deals with specialist officers (medical, veterinary, ordnance, motor maintenance), is believed to have formed the nucleus for the new Group P 6 formed in May 1944 (see below).
(2) Group P 2 (Amtsgruppe P 2—Ag P 2) (139).
Responsible for officer education and welfare. It was expanded from a branch in August 1942 when "ideological training" for the officer corps was added to its functions. It includes:
(a) Policy Section, formerly Branch 1 (Chefgruppe, formerly 1. Abteilung) (140). Education, questions of honor among officers, political matters, special cases involving general officers and high staff officers.
(b) Branch 2 (2. Abteilung) (141). Final decisions in all individual cases involving honor, court-martial, and officer behavior.
(c) Branch 3 (3. Abteilung) (142). Complaints, questions of Aryan ancestry, marriage, welfare measures, and personal assistance for officers and their dependents.
(3) Branch P 3 (Heeres-Personalabteilung 3—P 3) (143).
Responsible for all General Staff Corps officers, including their selection and training as well as their transfer and promotion. It took over full responsibility for these functions from the Central Branch of the Army General Staff (Gen St d H/GZ) in March 1943.
(4) Branch P 4 (Heeres-Personalabteilung 4—P 4) (144).
Responsible for officer replacements. Lays down general directives for the Inspector General for Potential Officers and Noncommissioned officers (GJF).
(5) Branch P 5 (Heeres-Personalabteilung 5—P 5) (145).
Responsible for decorations and awards. Divided into several sections, each dealing with a different type of decoration or award.
(6) Group P 6 (Amtsgruppe P 6—Ag P 6) (146).
Responsible for personnel matters of officers in the specialist careers (Sonderlaufbahnen) and of specialist leaders (Sonderführer). It was formed in May 1944 as an offshoot of Group P 1 as a result of the creation of the Special Troop Service (TSD), comprising the administrative officers (Intendanten) and the judge advocates (Wehrmachtrichter), who were formerly classified as Armed Forces officials and dealt with by the Army Administration Office. The numbers of the branches in this group follow those of Group P 1. It includes:
(a) Branch 7 (7. Abteilung) (147). Medical, veterinary, ordnance, and motor maintenance officers. In the lower ranks the authority to transfer these officers is delegated to the Chief Army Medical Inspector (H San Insp), the Chief Veterinary Inspector (Vet Insp), the Ordnance Inspectorate (Fz Jn), and the Chief Motor Transport Officer (Gen d Kfw); in the upper ranks, transfers are made on the recommendation of these agencies.
(b) Branch 8, General Branch (8. Allg.) Abteilung) (148). Handles basic policies and issues general directives regarding officers controlled by the group.
(c) Branch 9 (9. Abteilung) (149). Probably handles the officers in the Special Troop Service (TSD).
(d) Branch 10 (10. Abteilung (Sdf.)) (150). Responsible for personnel matters of specialist leaders (Sdf) (such as interpreters). They were formerly taken care of by Branch 7 when it was still part of Group 1.
(7) Branch P 7 (Heeres-Personalabteilung 7—P 7) (151).
Responsible for personnel matters of all officers belonging to Field Army units under the control of Himmler, primarily Volks Grenadier divisions (VD). This branch was formed in October 1944.
(8) Special Section (Gruppe z b V) (152).
This section contains the officers who are charged with the handling out of decorations and medals and the performance of other ceremonial functions. It was formerly called Section for Representation and Honors (Gruppe Rep/E).
(9) Courses for Senior Personnel Officers (Lehrgänge für höhere Adjutanten—Lehrg j höhere Adj) (153).
This section deals with the administration of special six to eight-week courses given by the Army Personnel Office for Senior Personnel Officers. These consist mainly of lectures on the functioning and policies of the Army Personnel Office and affiliated agencies.
f. CHIEF OF ARMY EQUIPMENT AND COMMANDER OF THE REPLACEMENT ARMY (Chef der Heeresrustung und Befehlshaber des Ersatzheeres—Chef H Rüst u BdE) (154).
This officer is the wartime deputy of the Commander-in-Chief of the Army charged with all the functions of the Zone of the Interior. These are primarily the conscription, training, and replacement of personnel; the procurement, storage, and issue of equipment; and territorial administration. He controls all the principal offices of the High Command which are left behind as the rear echelon on mobilization, with the exception of the Personnel Office. These are discussed in the following six lettered paragraphs.
g. GENERAL ARMY OFFICE (Allgemeines Heeresamt—AHA) (155).
Similar in function to the General Armed Forces Office in the OKW (AWA), this office is composed of a number of important, but partly unrelated, branches in the OKH, grouped together for administrative purposes. Its chief is believed to act as the deputy to the Chief of Army Equipment and Commander of the Replacement Army. It is used by various agencies both in the Home Command and in the Field Army and does most of the paper work for the OKH. It contains:
(1) Staff (Stab AHA) (156).
The staff of the General Army Office is a central agency which approves the publications written by subordinate units and issues tables of organization, tables of equipment, manuals, and other publications. It includes the Army Regulations Administration (Heeres-Druckvorschriftenverwaltung—HDvV) (157), a section which issues all directives on clothing and uniforms (Stab/Bkl) (158), and a section concerned with technical developments in weapons and equipment (Sonderstab A) (159).
(2) Inspectorates of Arms and Services.
There are approximately 15 of these inspectorates, grouped under the General Army Office, which are the principal agencies for handling the paper work for their respective arms and services. They have no command functions themselves but keep records and publish orders, directives, training manuals, and other material on behalf of the two types of chiefs of arms and services: the inspectors (Waffeninspekteure) in the Replacement Army and the chiefs of branches (Waffengenerale) attached to the General Staff in the Field Army. They are referred to either as inspectorates (Inspektionen—Jn) or as branches (Waffenabteilungen). Most of them have numbers, ranging between 2 and 13, but several have been upgraded to the status of a group (Amtsgruppe) and control two numbered branches. Jn 1, the Inspectorate of Cadet Schools (Inspektion der Kriegsschulen), was in peacetime directly subordinate to the Commander-in-Chief of the Army; its function has now been taken over by the Inspector General for Potential Officers and Noncommissioned officers (GJF). The present inspectorates of arms and services are as follows:
(a) Infantry Branch—Inspectorate 2 (Infanterieabteilung—Jn 2) (160). Attached to the Infantry Branch is the Senior Infantry Officer for Land Fortifications (Höh Inf Offz für die Landesbef) (161), who is directly subordinate to the Chief of the General Army Office. He assists the Chief Engineer and Fortifications Officer (Inspector of Fortifications) (Insp Fest) at the Army General Staff in fortification matters concerning the infantry. He is also responsible for the uniform training of officers charged with the defense of fortifications.
(b) Riding and Driving Branch—Inspectorate 3 (Abteilung Reit- und Fahrwesen—Jn 3) (162). Concerned with the training of men who handle horses as riders or drivers.
(c) Artillery Group (Amtsgruppe Artillerie—Ag Art) (163). Formed in July 1944 to control the following two inspectorates:
• Artillery Branch—Inspectorate 4 (Artillerieabteilung—Jn 4) (164).
• Army Antiaircraft Artillery Branch—Inspectorate 13 (Heeres-Flakartillerieabtetilung—Jn 13) (165).
(d) Engineer Branch—Inspectorate 5 (Pionierabteilung—Jn 5) (166).
(e) Inspectorate of Fortifications (Inspektion der Festungen—Jn Fest) (167). Concerned with the training of fortress engineers.
(f) Panzer Troop Branch—Inspectorate 6 [Abteilung Panzertruppe—Jn 6) (168). Believed transferred to the control of the Inspector General of Panzer Troops (Gen Insp d Pz Tr) when that office was created in 1943.
(g) Signal Group (Amtsgruppe Nachrichtenwesen) (169). Formed in December 1943 with the expansion of Inspectorate 7. May be controlled by the Chief of Training (Chef Ausb) as well as the General Army Office. It includes:
Signal Branch—Inspectorate 7 (Nachrichtentruppen-Abteilung—Jn 7) (170).
Signal Equipment Branch (Nachrichtengerat-Abteilung—N. Ger. Abt) (171).
Army Communications Branch (Heeresnachrichtenverbindungs-Abteilung—HNV). Similar in function to the Armed Forces Communications Group in the OKW (Ag WNV) (172).
(h) Supply Branch—Inspectorate 8 (Abteilung Nachschubtruppen—Jn 8) (173). Attached to this branch is the Senior Officer of Administrative Troops (Höh Off d Verw Tr) (174), responsible for the uniform training of the administrative troops in the Replacement Army under the directives of the Chief of Training.
(i) Chemical Warfare and Air Raid Protection Branch—Inspectorate 9 (Abteilung Nebeltruppe, Gasabwehr und Luftschutz—Jn 9) (175).
(j) Railway Engineer Branch— Inspectorate 10 (Eisenbahnpionier-Abteilung—Jn 10) (176).
(k) Branch for Technical Troops—Inspectorate 11 (Abteilung Technische Truppen—Jn 11) (177).
(l) Group of the Chief Motor Transport Officer (General des Kraftfahrwesens—Gen d Kfw) (178). Formerly called Chief of Motorization (Gen d Mot) (179).The Chief Motor Transport Officer, in addition to being responsible for all motor transport in the field, also controls the following agencies in the General Army Office:
• Motor Transport Branch—Inspectorate 12 (Abteilung Kraftfahrwesen—Jn 12) (180).
• Chief of Motor Repair (Chef des Instandsetzungswesen—Chef Inst) (181).
• Senior Motor Maintenance Troop Officer (Höherer Offizier der Kraftfahrparktruppe—Hdh Offz d Kf Pk Tr) (182). He supervises the training of motor maintenance troops in the Replacement Army and his position is equivalent to that of an inspector.
(m) Medical Inspectorate (Heeres-Sanitätsinspektion—S Jn) (183). This inspectorate also contains the staff of the Chief Army Medical Inspector (HSan Insp) and is equivalent to a group. It includes:
• Personnel Branch (Personalabteilung—S Jn/ Pers) (184).
• Organization Branch (Organisationsabteilung—S Jn/Org) (185).
• Branch for Medical Science and Hygiene (Abteilung für Wissenschaft und Gesundheitsführung—S Jn/Wi G) (186).
(n) Veterinary Inspectorate (Veterinärinspektion—V Jn) (187). This inspectorate also contains the staff of the Chief Veterinary Inspector (Vet Insp).
(o) Ordnance Inspectorate (Feldzeuginspektion—Fz Jn) (188). The head of the inspectorate also holds the position of Chief Army Ordnance Officer (Heeresfeldzeugmeister) (189). As such he controls the entire system of ordnance depots in Germany.
(3) Group for Replacement and General Troop Matters (Amtsgruppe Ersatzwesen und Allgemeine Truppenangelegenheiten—Ag E Tr) (190).
This group has generally the same responsibilities toward enlisted personnel as the Army Personnel Office (PA) has toward officers, except that it does not concern itself with individuals. It establishes policies and issues directives on all types of personnel matters. Until the summer of 1943 it included the Replacement Branch (Abt E), which has since been incorporated into the Conscription and Recruiting Office (WEA) in the OKW. It is believed that nevertheless the name of the group has thus far remained unchanged. It contains:
(a) Branch for General Troop Matters (Abteilung für Allgemeine Truppenangelegenheiten—Tr Abt) (191). This is the most important branch in the group, and probably of larger size than its name implies. It issues all types of orders to the troops, such as transfer regulations, promotion policies, and regulations regarding welfare and personal affairs. It includes a penal section, a section for noncommissioned officer affairs, and a section for German prisoners of war in Allied hands.
(b) Chaplains Section (Gruppe Seelsorge—Gr S) (192).
(c) Branch for Billets and Maneuver Areas (Abteilung Unterkunft und Truppenübungsplätze—Abt U) (193). Arranges for the requisition of premises needed for military purposes.
(4) Army Judge Advocate General's Group (Amtsgruppe Heeresrechtswesen—Ag HR Wes) (194).
Contains a Judge Advocate's branch (HR) (195) and a legal section (Just).
(5) Unit Inactivation Staff (Abwicklungsstab—Abw St) (196).
After Stalingrad an inactivation staff was set up to liquidate the affairs of units which were destroyed in the Sixth Army. It later was expanded to deal with those destroyed in Army Group Africa. In the summer of 1944 this staff was made a permanent part of the High Command structure, with the mission of inactivating all units destroyed on any front. It takes charge of any remaining funds which were the property of such units.
(6) Demobilization Branch (Abteilung Demobilmachung—Abt Demob) (197).
Issues rules and directives for future demobilization.
(7) Chief of Army Museums (Chef der Heeresmuseen—Chef Heer Mus) (198).
h. CHIEF OF TRAINING IN THE REPLACEMENT ARMY (Chef des Ausbildungswesens im Ersatzheer—Chef Ausb) (199).
Appointed in October 1942, this officer is immediately subordinate to the Chief of Army Equipment and Commander of the Replacement Army. He controls all training conducted within the Replacement Army, using as his representatives the inspectors of arms and services (Waffeninspekteure) (200) listed below. Through these inspectors he utilizes the facilities of the inspectorates of the corresponding arms and services in the General Army Office for working out the details of training programs and methods, the issuance of directives and manuals, and other paper work. The Chief of Training is not responsible for the specialized training of the medical, veterinary, ordnance, and motor maintenance troops, as this is handled by the inspectorates of these branches in the General Army Office operating under the direct control of their own independent inspectors.
The following are subordinate to the Chief of Training:
(1) Inspector of Infantry (Inspekteur der Infanterie—Insp d Inf) (201).
(2) Inspector of Riding and Driving (Inspekteur des Reit- und Fahrwesens) (202).
(3) Inspector of Artillery (Inspekteur der Artillerie—Insp d Art) (203).
(4) Inspector of Army Antiaircraft Troops (Inspekteur der Heeresflaktruppen—Insp H Flak) (204).
(5) Inspector of Engineers and Railway Engineers (Inspekteur der Pioniere und Eisenbahnpioniere—Insp d Pi u Eisb Pi) (205).
(6) Inspector of Construction Troops (Inspekteur der Bautruppen—Insp d Bau Tr) (206).
(7) Inspector of Signal Troops (Inspekteur der Nachrichtentruppen—Insp d Nachr Tr) (207).
(8) Inspector of Supply Troops (Inspekteur der Nachschubtruppen—Insp d Nachsch Tr) (208).
(9) Inspector of Chemical Troops (Inspekteur der Nebeltruppen—Insp d Nbl Tr) (209).
(10) Training Film Branch (Abteilung Lehrfilm) (210). Controls the archives of the Army, the production and proper distribution of training films, and the training of film operators.
i. ARMY ORDNANCE OFFICE (Heereswaffenamt—Wa A) (211).
This office is responsible for the design, testing, development, and acceptance of all ordnance equipment. It works in very close collaboration with the Ministry of Armament and War Production (Reichsministerium für Bewaffnung und Kriegsproduktion) some of whose branches are even located at the Army Ordnance Office. It is organized as follows:
(1) Central Group (Zentral-Amtsgruppe des Heereswaffenamts—Wa Z) (212).
This group has no special ordnance functions but is only an administrative agency. It includes:
(a) Organization Branch (Organisationsabteilung—Wa Z 1) (213). Issues general directives on organization to subordinate ordnance agencies.
(b) Administrative Section (Gruppe für Allgemeine Verwaltungsangelegenheiten—Wa Z 2) (214). Responsible for general administrative matters.
(c) Branch for Plant Efficiency (Betriebswirtschaftliche Abteilung—Wa Z 3) (215).
(d) Regulations Branch (Vorschriftenabteilung—Wa Z 4) (216). Publishes all orders, manuals and directives originating in the Army Ordnance Office.
(e) Branch for Housing, Construction, and Guard Matters (Allgemeine Unterbringungs-, Ban- und Überwachungsangelegenheiten—Wa Z 6) (217). Responsible for the acquisition of premises and the construction and patrolling of Army Ordnance Office buildings.
(2) Development and Testing Group (Amtsgruppe für Entwicklung und Prüfung—Wa Prüf) (218).
This group is responsible for the development and testing of ordnance equipment for all arms and services. Besides certain subdivisions which have special fields, there are those dealing with ordnance equipment of each combat arm; the numbers assigned to these branches correspond mostly to those of the inspectorates of the same arm in the General Army Office. This group is composed of:
(a) Ballistic and Ammunition Branch (Ballistische und Munitionsabteilung—Wa Prüf 1) (219). Responsible for the development and testing of all types of ammunition. Divided into various sections dealing with ammunition of the different arms, special types of ammunition, firing tables, explosives, and other special technical matters connected with projectiles.
(b) Infantry Branch (Infanterieabteilung—Wa Prüf 2) (220).
(c) Artillery Branch (Artillerieabteilung—Wa Prüf 4) (221).
(d) Engineer and Railway Engineer Branch (Pionier- und Eisenbahnpionier-Abteilung—Wa Prüf 5) (222). Composed of sections dealing with engineer combat equipment, bridging and other river-crossing materials, engineering machines, water supply equipment, work tools, engineer transport vehicles, special construction equipment, and equipment for railway and waterway operation.
(e) Fortress Engineer Branch (Festungspionierabteilung—Prüf Fest) (223).
(f) Panzer and Motorized Equipment Branch (Panzer- und Motorisierungsabteilung—Wa Prüf 6) (224). Divided into a separate section for the development and testing of tanks and motorized equipment.
(g) Signal Branch (Nachrichtenabteilung—Wa Prüf 7) (225).
(h) Branch for Optical, Survey, Meteorological, Artillery Fire Control, and Map-Printing Equipment (Abteilung für Optik, Messwesen, Heereswetterdienst, Feuerleitung und Kartendruck—Wa Prüf 8) (226).
(i) Gas Protection Branch (Gasschutzabteilung—Wa Prüf 9). Controls the Army Gas Protection laboratories at Spandau (Heeres-Gasschutzlaboratorien Spandau) (227).
(j) Special Equipment Branch (Abteilung für Sondergerut—Wa Prüf 11) (228). Possibly the branch responsible for the development of some of the V weapons.
(k) Branch for Proving Grounds (Abteilung für Versuchsplatze—Wa Prüf 12) (229). Controls the experimental stations which are located at most maneuver areas (Truppenübungsplätze).
(3) Group for Weapons and Equipment Manufacture (Amtsgruppe für Industrielle Rustling—Waffen und Gerat—Wa J Rü—W u G) (230).
This group is responsible for the procurement of all ordnance materiel except ammunition. Its main function is the placing of orders with industry. Here too the numbers of the branches mostly correspond to those of inspectorates of the same branch of service in the General Army Office. It includes:
(a) Branch for General Army Equipment (Allgemeines Heeresgerat—Wa J Rü—W u G 1) (231). Handles all types of equipment, including medical and veterinary.
(b) Weapons Branch (Waffenabteilung—Wa J Rü—W u G 2) (232). Divided into sections responsible for weapons of the various arms.
(c) Engineer, Railway Engineer, and Fortress Equipment Branch (Pionier-, Eisenbahnpionier-, und Festungs-Geräteabteilung—Wa J Rü—W u G 5) (233).
(d) Tanks and Tractors Branch (Panzerkampfwagen- und Zugkraftwagen-Abteilung—Wa J Rü—W u G 6) (234)
(e) Signal Equipment Branch (Nachrichtengerätabteilung—Wa J Rü—W u G 7) (235).
(f) Optical and Precision Instruments Branch (Abteilung für optisches und feinmechanisches Gerdt—Wa J Rü—W u G 8/ZO) (236). Composed of various sections responsible for general optical instruments for all three services, special army optical instruments, precision antiaircraft artillery parts, artillery fire control parts, and the like.
(g) Motor Vehicle Equipment Branch (Kraftwagengeratäbteilung—Wa J Rü—W u G 12) (237).
(4) Group for Ammunition Manufacture (Amtsgruppe für Industrielle Rüstung (Munition)—Wa J Rü Mun) (238).
This group is responsible for all ordnance equipment. It includes:
(a) Ammunition Branch 1 (Munitionsabteilung 1—Wa J Rü Mun 1) (239).
(b) Ammunition Branch 2 (Munitionsabteilung 2—Wa J Rü Mun 2) (240).
(c) Ammunition Branch 3 (Munitionsabteilung 3—Wa J Rü Mun 3 uzbV) (241). Probably manufactures special types of munitions.
(d) Ammunition Branch 4 (Munitionsabteilung 4—Wa J Rü Mun 4) (242).
(e) Ammunition Branch 5 (Munitionsabteilung 5—Wa J Rü Mun 5) (243).
(5) Acceptance Group (Amstgruppe für Abnahme—Wa Abn) (244).
This group is responsible for seeing that all ordnance materiel is manufactured according to specifications and for accepting it on behalf of the Army. It controls the Acceptance Inspectors (Abnahmeinspizienten) (245) located in each Wehrkreis. It is composed of a Central Branch and Branches 1 and 2.
(6) Chief Ordnance Engineer Group (Amtsgruppe Chefingenieur—Wa Chef Ing) (246).
This group contains various technical branches which design and supervise the manufacture of certain ordnance parts. It includes:
(a) The Chief Designer's Branch (Chefkonstrukteur—Wa Chef Ing 1) (247) contains a section which maintains liaison with the Reich Patent Office (Reichspatentamt).
(b) Pig Iron Branch (Halbzeugstelle—Wa Chef Ing 3/Hz) (248).
(c) The Manufacture Branch (Fabrikalionsabteilung—Wa Chef Ing 4) (249) contains various sections for studying methods of manufacture of weapons, vehicles, and other equipment.
(d) The Machine Recording Branch (Maschinelles Berichtwesen—Wa Chef Ing 5 M B) (250) is responsible for punch-card machines and other mechanical office aids.
(e) Section for the Manufacture of Machine Tools, Gauges, and Tools (Fabrikationsgruppe Werkzeugmaschinen, Lehren und Werkzeuge—Wa Chef Ing 6) (251).
(f) Section for the Manufacture of Ammunition (Fabrikationsgruppe Munition—Wa Chef Ing 7) (252).
(7) Group for Antiaircraft Artillery Development (Amtsgruppe für Flakentwicklung—GL/ Flak-E) (253).
Includes:
(a) Branch for Ballistics and Development of Antiaircraft Ammunition (Abteilung für Ballistik und Entwicklung der Flakmunition—GL/ Flak-E/1) (254).
(b) Branch for the Development of Antiaircraft Equipment (Abteilung für Gerätentwicklung—GL/Flak-E/2) (255).
(c) Branch for Technical and General Matters (Abteilung für technische und allgemeine Angelegenheiten—GL/Flak-E/3) (256).
(d) Branch for Weapons Development (Abteilung für Waffenentwicklung—GL/Flak-E/4) (257).
(e) Antiaircraft Armament Branch (Abteilung Flakrustung—GL/Flak-Rü) (258).
(8) Ordnance Research Branch (Forschungsabteilung—Wa F).
j. ARMY ADMINISTRATION OFFICE (Heeresverwaltungsamt—V A) (259).
This office is responsible for what is defined by the Germans as Army Administration (Heeresvcrwaltung). Its responsibilities include mainly the procurement of rations, billets, pay, and clothing for the Army. Until May 1944 the personnel connected with Army Administration normally were Armed Forces officials (Wehrmachtbeamte), divided into a large number of technical and non-technical "careers" (Laufbahnen). At that time those in the important careers of the Administrative Service (Verwaltungsdienst) and of the judge Advocates (Wehrmachtrichter) were made into a new category of officers in the Special Troop Service (Truppensonderdienst—TSD) (260). Their activities still are controlled by the Army Administration Office, but their promotions and transfers are now the responsibility of the Army Personnel Office (PA). The Administration Office includes:
(1) Group for Officials and Civilian Workers (Amtsgruppe Allgemeine Heeresbeamten-, Angestellten-, Arbeiter- und Kassenangelegenheiten —Ag V 1) (261).
Responsible for personnel administration and pay for Armed Forces officials, salaried workers (Angestellte), and wage earners (Arbeiter). Consists of:
(a) Branch for Army Officials (Heeresbeamtenabteilung—V 1) (262).
(b) Branch for Civilian Workers (Abteilung für Gefolgschaftsangelegenheiten des Heeres—V 8) (263).
(c) Branch for Army Accounts and Pay of Officials (Heereskassen- und Beamtenbesoldungsabteilung—V 9) (264).
(d) Cashier of the OKH (Amtskasse des Oberkommandos des Heeres—AK (OKH)) (265) is responsible for paying personnel of the OKH.
(e) Pay and Allowance Department of the OKH (Gebührnisstelle des Oberkommandos des Heeres—G St OKH) (266) handles pay and allowances of military personnel and Armed Forces officials in the OKH.
(f) Wage and Salary Office (Lohnstelle des Oberkommandos des Heeres—Lohnst OKH) (267) has sections concerned with salaried employees, wage earners, and various types of pay deductions.
(g) Accounting Offices of the Chief of Army Equipment and Commander of the Replacement Army (Zahlmeistereien des Ch H Rüst u. B d E) (268) have four accounting offices carrying the Roman numerals I to IV.
(2) Group for Real Estate, Agriculture, and Forests (Amtsgruppe Liegenschaften, Land- und Forstwirtschaft—Ag V II) (269).
Includes:
(a) Branch for Real Estate of Garrisons and Procurement of Quarters (Abteilung für Liegenschaften der Standorte und Wohnungsfürsorge—V 2) (270).
(b) Branch for the Administration of Maneuver Areas (Abteilung für Verwaltung von Übungsplätzen—V 6) (271).
(c) Army Forestry Branch (Heeresforstabteilung—V 10) (272).
(3) Rations and Procurement Group (Amtsgruppe Heeresverpflegungs- und -Beschajfungswesen—Ag V III) (273).
Responsible for the procurement and administration of rations. Includes:
(a) Army Rations Branch (Heeresverpflegungsabteilung—V 3) (274).
(b) Army Procurements Branch (Heeresbeschaffungsabteilung—V 5) (275).
(c) Rations Inspector in the OKH (Verpflegungsinspekteur im OKH—Verpfl Insp OKH) (276) is responsible for over-all planning of rations supplies in the whole Theater of War.
(4) Construction Group (Amtsgruppe Bau—Ag V IV) (277). Responsible for all army construction.
Includes:
(a) Branch for Administration of Army Construction (Heeresbauverwaltungsabteilung—V 4) (278).
(b) Branch for Army Construction Activities (Heeresbauwirtschaftsabteilung—V 7) (279).
(5) Budget Group (Amstgruppe Haushaltsund Besoldungswesen—Ag Haushalt) (280).
This group was formed in February 1944 by an amalgamation of four independent branches connected with budget and finance matters. Up to August 1944 it was immediately under the Chief of Army Equipment and Commander of the Replacement Army; it was placed under the control of the Chief of the Army Administration Office. It includes:
(a) Army Budget Branch (Heeres-Haushaltsabteilung—H Haush) (281).
(b) Central Branch in the OKH (Zentralabteilung im OKH (Chef H Rüst u, BdE)—Z) (282).
(c) Army Pay Branch (Heeresbesoldungsabteilung—H Bes Abt) (283).
(d) Army Finance Branch (Heeres-Finanzierungsabteilung) (284).
k. INSPECTOR GENERAL FOR POTENTIAL OFFICERS AND NONCOMMISSIONED OFFICERS (Generalinspekteur für den Führernachwuchs des Heeres—GJF) (285).
Formerly the Inspector of Army (Training and Education (In EB) (286); renamed and broadened in scope and authority in March 1944. Subordinate to the Chief of Army Equipment and Commander of the Replacement Army (Chef H Rüst u BdE). He is responsible for the uniform recruiting, National-Socialist instruction and guidance, and uniform training of all potential officers and noncommissioned officers (Führernachwuchs). He is in charge of all officer candidate and noncommissioned officer schools and determines the subject-matter and methods of instruction, particularly the political aspects. He controls:
(1) Branch for the Procurement of Leaders (Abteilung Heeresnachwuchs—Abt. HN) (287).
This branch was independent up to 1944 but became subordinate to the Inspector General for Potential Officers and Noncommissioned Officers when he was appointed. This branch represents the Army in dealing with other services and agencies in all questions concerning the procurement of leaders.
(2) Cadet School Branch (Abteilung Kriegsschulen—KS) (288).
Previously called Inspectorate 1 (In 1) and directly under the Chief of Army Equipment and Commander of the Replacement Army. Administers all officer candidate schools.
(3) Noncommissioned Officer School Branch (Abteilung Unteroffizier-Vorschulen u. -Schulen —US) (289).
(4) Inspector of Army Officer Procurement Offices (Inspekteur der Annahmestellen für Offizierbewerber des Heeres—Insp d Annst) (290).
Set up in 1943 as an independent agency in the Army Personnel Office; transferred to the control of the Inspector General for Potential Officer and noncommissioned officers in 1944. Controls the officer candidate acceptance centers located in each Wehrkreis.
l. MISCELLANEOUS AGENCIES.
The following are independent agencies, all immediately subordinate to the Chief of Army Equipment and Commander of the Replacement Army (Chef H Rüst u. BdE):
(1) Signal Communications Branch of the Chief of Army Equipment and Commander of the Replacement Army (Nachrichten-Betriebs-Abteilung des Ch H Rüst u. BdE) (291).
Contains a telephone operating company, a telegraph company, a signal exploitation company, and a radio transmission center.
(2) Army Raw Materials Branch (Heeres-Rohstoffabteilung—H Ro) (292).
Charged with the procurement of raw materials for the OKH. Formerly a subordinate unit of the Army Ordnance Office (Rohstoffstelle OKH—Wa Chef Ing 2/Wa Ro) (293), it was made an independent branch in 1942.
(3) Army Map Service (Heeresplankammer—HPK) (294).
Contains a foreign maps branch, and a map production branch.
(4) Army Technical Bureau (Hewrwstwchnisches Büro (HTB) (295).
Believed to be a staff of engineers at the disposal of the OKH.
(5) Women's Auxiliary Corps (Nachrichtenhelferinnen-Einsatzabteilung—NH-Einsatzabteilung) (296).
The women's auxiliary corps is believed to be subordinate to the Chief of Army Equipment and Commander of the Replacement Army. It is formed into special battalions (Einsatzabteilungen) and used throughout the Field and Replacement Armies for signal communications and office work at higher headquarters.
m. NATIONAL-SOCIALIST GUIDANCE STAFF OF THE ARMY (Nationalsozialistischer Führungsstab des Heeres—NSF St d H) (297).
Established in March 1944 to control the uniform National-Socialist indoctrination and guidance in the Army. Directly subordinate to Hitler but attached to the Army High Command. Issues directives to the National-Socialist Guidance Officers (NSFO) in the field.
n. THE FÜHRER'S OFFICIAL MILITARY HISTORIAN (Der Beauftragte des Führers für die militärische Geschichtsschreibung—D Beauftr d Führers für die mil Geschichtsschr) (298).
Appointed in 1942 to take charge of the writing of military history of World War II. Directly subordinate to Hitler but attached to the Army High Command. Upon his appointment, the agencies connected with military history in the Army were transferred from the jurisdiction of the Fifth Senior General Staff Officer (O Qu V) to his control but remained subordinate to the OKH. In addition, historical branches were set up at both the OKW and the OKH to record the war for the Armed Forces and for the Army respectively.
This obviated the need for the Military Science Branch still under the O Qu V, and it is believed that its existence is only nominal. The Führer's Official Military Historian controls within the OKH:
(1) Army Historical Branch (Kriegsgeschichtliche Abteilung des Heeres—Kr Gesch Heer) (299).
Established in 1942. Probably took over all the functions of the Military Science Branch (Kr Wiss Abt.) in the Army General Staff. It includes the editorial staff of the magazine "Military Science Review" (Militärwissenschaftliche Rundschau).
(2) Military History Research Institute (Kriegswissenschaftliche Forschungs-Anstalt) (300).
Originally under the control of the Army General Staff but believed to have been transferred to the control of the Führer's Official Military Historian, sometime after 1942.
(3) Chief of Army Archives (Chef der Heeresarchive—Chef H Arch) (301).
Transferred from the Army General Staff in 1942. Army archives have been kept in Potsdam, with a branch office at Liegnitz.
(4) Chief of Army Libraries (Chef der Heeresbüchereien—Chef H Buch) (302).
This position was created in 1942, first under the control of the Army General Staff and then transferred to Führer's Official Military Historian. Responsible for the administration of all military literature.
(5) Captured Documents Exploitation Center (Wehrmacht-Sichtungsstelle—We Sist) (303).
Exploits captured documents (Beuteakten) for the whole of the Armed Forces.
o. INSPECTOR GENERAL OF PANZER TROOPS (Generalinspekteur der Panzertruppen—Gen Insp d Pz Tr) (304).
Appointed in 1943 as a successor to the Chief of Mobile Troops (General der Schnellen Truppen) (305) who had been attached to the Army General Staff. Directly subordinate to Hitler but attached to the Army High Command. Controls the whole Panzer arm; responsible for its organization, training, and replacement system. His prerogative extend to the Air Force and Waffen-SS Panzer units. He controls:
(1) Chief Antitank Officer for All Arms (General der Panzer abwehr aller Waffen) (306).
Appointed in November 1944 to coordinate antitank tactics throughout the Armed Forces. He also acts as liaison officer for the Panzer troops at the Army General Staff replacing the former Panzer Officer at the Army General Staff (Pz Offz b Gen St d H) (307).
(2) Inspector of Panzer Troops (Inspekteur der Panzertruppen—Insp d Pz Tr) (308).
Has a function similar to that of the other inspectors in the OKH except that he is not controlled by the Chief of Training in the Replacement Army (Chef Ausb). He controls the Panzer Troop Branch, Inspectorate 6 (Jn 6) (309), although the latter may still be administratively under the General Army Office.
(3) Field Army Branch (Abteilung Feldheer) (310).
This branch maintains liaison between the Inspector General of Panzer Troops and the Field Army. It is responsible for the proper evaluation and use of all combat experience and makes suggestions on the organization, training, and development of the Panzer arm.
(4) Training Branch (Ausbildungs-Abteilung—Ausb Abt) (311).
Formed in 1944, this branch took over the administration of the training of Panzer troops from Inspectorate 6. It issues a regular monthly periodical dealing with the experience of Panzer troops in the field.
4. Glossary and Index of German Terms and Abbreviations
This glossary consists of German designations for all the principal agencies of the Armed Forces and Army High Commands, together with their usual abbreviations and approximate translations. The glossary is designed to assist the reader in finding an explanation of the function of each agency. The numbers following the terms serve as a cross-reference to paragraph 3. where the explanations are numbered serially.
• Abnahmeinspizient (Acceptance Inspector) 245
• Abt—Abteilung (Branch) 8
1. Abt 77 1. (Zentral) Abt 133
2. Abt 86, 134, 141
3. Abt 89, 135, 142
4. Abt 83, 136
5. Abt 78, 137
6. Abt 79, 138
7. Abt 93, 147
8. Abt 878. (Allg) Abt 148
9. Abt 80, 149
10. Abt 81, 150
11. Abt 84
• Abt Allgemeines Kriegsgefangenenwesen (General Branch for Prisoner of War Matters) 45
• Abt Demobil—Abteilung Demobilmachung (Demobilization Branch) 197
• Abt E—Abteilung Ersatzwesen (Replacement Branch) 64
• Abteilung—See Abt
• Abt Ersatzwesen (Replacement Branch) 64
• Abt Feldheer (Field Army Branch) 310
• Abt für Allgemeine Truppenangelegenheiten (Branch for General Troop Matters) 191
• Abt für Wehrmachtfachschulunterricht (Armed Forces Educational Branch) 50
• Abt für Wehrmachtpropaganda (Armed Forces Propaganda Branch) 39
• Abt HN—Abteilung Heeresnachwuchs (Branch for the Procurement of Leaders) 787
• Abt Kraftfahrwesen—Jn 12 (Motor Transport Branch—Inspectorate 12) 180
• Abt Kriegsschulen (Cadet School Branch) 288
• Abt Lehrfilm (Training Film Branch) 210
• Abt Nachschubtruppen—Jn 8 (Supply Troops Branch Inspectorate 8) 173
• Abt Nebeltruppe, Gasabwehr, und Luftschutz—Jn 9 (Chemical Warfare and Air Raid Protection Branch—Inspectorate 9) 175
• Abt Organisation des Kriegsgefangenenwesens (Organization Branch for Prisoners of War) 46
• Abt Reichsvers—Reichsversorgungsabteilung (Civilian Pensions Branch) 49
• Abt Reit- und Fahrwesen—Jn 3 (Riding and Driving Branch—Inspectorate 3) 162
• Abt Technische Truppen—Jn 11 (Branch for Technical Troops—Inspectorate 11) 177
• Abt U—Unterkunft and Truppenübungsplätze (Branch for Billets and Maneuver Areas) 193
• Abt Unterofizier-Vorschulen und -Schulen—(NCO Schools Branch) 289
• Abt Wehrmachtnachrichtenverbindungen Funkwesen (Armed Forces Radio Communications Branch) 35
• Abt Wehrmachtverlustwesen—(Armed Forces Casualty Branch) 51
• Abt Wissenschaft—(Military Science Branch) 54
• Abwicklungsstab (Unit Inactivation Staff) 196
• Adjutantur (Personnel Section) 99
• Ag—Amtsgruppe (Group) 7Ag Art—Amtsgruppe Artillerie (Artillery Group) 13
• Ag Ausl—Amtsgruppe Ausland (Foreign Group) 32
• Ag Chefingeuieur (Chief Ordnance Engineer Group) 246
• Ag E Tr—Ersatzwesen und Allgemeine Truppen-Angelegenheiten (Group for Replacement and General Troop Matters) 190
• Ag für Abnahme (Acceptance Group) 244
• Ag für Industrielle Rüstung—Waffen und Gerat (Group for Weapons and Equipment Manufacture) 230, 138
• Ag GL/Flak-E—Amtsgruppe für Flakentwicklung (Group for Antiaircraft Artillery Development) 253
• Ag Haushalt—Amtsgruppe Haushalts- und Besoldungswesen (Budget Group) 280
• Ag HR—Heeresrechtswesen (Army Judge Advocate General's Group) 194
• Ag J—Ag Jnland (Interior Group) 66
• Ag Nachrichtenwesen (Signal Group) 169
• Ag P 1 (Group P 1, Officers' Records, Transfers and Promotions) 132
• Ag P 2 (Group P 2, Officers' Education and Welfare) 139
• Ag P 6—Amtsgruppe P 6 (Group P 6, Specialist Officers) 146
• Ag V I—Allgemeine Heeresbeamten- Angestellten-, Arbeiter- und Kassenangelegenheiten (Group for Officials and Civilian Workers) 261
• Ag V II—Amtsgruppe Liegenschaften, Land- und Forstwirtschaft (Group for Real Estate, Agriculture, and Forests) 269
• Ag V III—Amtsgruppe Heeresverpflegungs- und Beschaffungswesen (Rations and Procurement Group) 273
• Ag V IV—Amtsgruppe Bau (Construction Group) 277
• Ag WNV—Amtsgruppe Wehrmachtnachrichten-Verbindungen (Armed Forces Communications Group) 34
• Ag WNV/Fu—Amtsgruppe Wehrmachtnachrichten-Verbindungen, Abteilung Funkwesen (Armed Forces Radio Communications Branch) 35
• Ag WNV/KF—Amtsgruppe Wehrmachtnachrichten - Verbindungen, Kriegsfernmelde - Abteilung (Armed Forces Wire Communications Branch) 36
• Ag WV—Amtsgruppe Wehrmachtverwaltung (Armed Forces Administration Group) 43
• AHA—Allgemeines Heeresamt (General Army Office) 155
• AK (OKH)—Amtskasse des Oberkommandos des Heeres (Cashier of the OKH) 205
• Allgemeine Abteilung (General Armed Forces Branch) 42
• Allgemeines Heeresamt (General Army Office) 155
• Amt (Office) 6 Amtsgruppe—see Ag Amtskasse des Oberkommandos des Heeres (Cashier of the OKH) 265
• Artillerieabteilung—Jn 4 (Artillery Branch, Inspectorate 4) 164
• Att Abt d OKH—Attacheabteilung des OKH (Branch for Military Attachés of the OKH) 33
• Ausb. Abt—Ausbildungs-Abteilung (Training Branch) 83, 311
• AWA—Allgemeines Wehrmachtamt (General Armed Forces Office) 41
• AWA/HJ—Vertreter der Wehrmacht beim Jugendführer des Deutschen Reichs (Hitler Youth Liaison) 53
• BW Sied—Bevollmachtigter des OKW für Siedlugsfragen (Armed Forces Plenipotentiary for Settlement) 52
• Chef Ausb—Chef des Ausbildungswesen im Ersatzheer (Chief of Training in the Replacement Army) 199
• Chef der Heeresarchive (Chief of Army Archives) 301
• Chef der Heeresbüchereien (Chief of Army Libraries) 302
• Chef der Heeresmuseen (Chief of Army Museums) 198
• Chef der Propagandatruppen (Chief of the Propaganda Troops) 40
• Wa J Rü—WuG 12—Kraftwagengeratabteihmg (Motor Vehicle Equipment Branch) 237
• Chef des Ausbildungswesens im Ersatzheer (Chief of Training in the Replacement Army) 199
• Chef Gen St d H—Chef des Generalstabs des Heeres (Chief of General Staff) 72
• Chef des Heeresstäbes beim Chef OKW (Chief of Army Staff with Chief OKW) 25
• Chef HNV—Chef des Heeresnachrichtenwesens (Chief Signal Officer) 118
• Chef des Instandsetzungswesens (Chief of Motor Repair) 181
• Chef des Kriegsgefangenenwesens (Chief of Prisoners of War) 44
• Chef des Kriegskarten- und Vermessungswesens (Chief of Mapping and Survey) 116
• Chef des OKW (Chief of the Armed Forces High Command) 13
• Chef des Transportwesens (Chief Army Transportation Officer) 126
• Chef des Wehrmachtkraftfahrwesens (Chief of Armed Forces Motor Transportation) 17
• Chef des Transportwesens der Wehrmacht (Chief of Armed Forces Transportation (Rail and Water) 18
• Chef des Wehrmachtsanitätswesens (Armed Forces Surgeon General) 24
• Chef des Wehrmachtstreifendienstes (Chief of the Armed Forces Patrol Service) 22
• Chefgruppe (Policy Section) 140
• Chef H Arch—Chef der Heeresarchive (Chief of Army Archives) 301
• Chef H Buch—Chef der Heeresbüchereien (Chief of Army Libraries) 302
• Ch H Rüst u. BdE—Chef der Heeresrustung und Befehlshaber des Ersatzheeres (Chief of Army Equipment and Commander of the Replacement Army) 154
• Chef H St b Chef OKW—Chef des Heeresstäbes beim Chef OKW (Chief of Army Staff with Chief OKW) 25
• Chef Inst—Chef des Instandsetzungswesens (Chief of Motor Repair) 181
• Chef Kriegsgef—Chef des Kriegsgefangenenwesens (Chief of Prisoners of War) 44
• Chef Pr Tr—Chef der Propagandatruppen (Chief of the Propaganda Troops) 40
• Chef Trspw—Chef des Transportwesens (Chief Army Transport Officer) 126
• Chef Trspw d W—Chef des Transportwesens der Wehrmacht (Chief of Armed Forces Transportation (Rail and Water)) 18
• Chef WKW—Chef des Wehrmachtkraftfahrwesens (Chief of Armed Forces Motor Transportation) 17
• Chef W San—Chef des Wehrmachtsanitätswesens (Armed Forces Surgeon General) 24
• Chef W Str D (Chief of the Armed Forces Patrol Service) 22
• Chi—Chiffrier-Abteilung (Cryptographic Branch) 37
• Der Beauftr d Führers für die mil Geschichtsschr—Der Beauftragte des Führers für die militärische Geschichtsschreibung (Führer's official military historian) 38, 92, 298
• Eisenbahnpionierabteilung—Jn 10 (Railway Engineer Branch, Inspectorate 10) 176
• F Abt—Feldtransportabteilung (Field Transportation Branch) 19
• Feldzeuginspektion—Fz Jn (Ordnance Inspectorate) 188
• Forschungsabteilung (Ordnance Research Branch) 258
• Frd Heere Ost—Fremde Heere Ost (Eastern Armies Branch) 89
• Frd Heere West—Fremde Heere West (Western Armies Branch) 90
• Führerhauptquartier (Field Headquarters of the OKW) 14
• Fz Jn—Feldzeuginspektion (Ordnance Inspectorate) 188
• Gen—See GeneralGeneral der Artillerie (Chief Artillery Officer) 112
• General der Eisenbahntruppen (Chief of Railway Troops) 127
• General der Freiwilligenverbande (Chief of Volunteer Units) 123
• General der Heeres-Flaktruppen (Chief Army Anti-Aircraft Artillery Officer) 114
• General der Heereskusten- und Festungsartillerie (Chief Coast and Fortress Artillery Officer) 113
• General der Motorisierung (changed to Gen d Kfw) 179
• General der Nachschubtruppen (Chief of Supply Troops) 106
• General der Nebeltruppen (Chief Chemical Warfare Officer) 122
• General der Osttruppen (changed to Gen d Freiw Verb) 124
• General der Pioniere und Festungen (Chief Engineer and Fortifications Officer) 120
• General der Panzerabwehr aller Waffen (Chief Antitank Officer for All Arms) 306
• General der Schnellen Truppen (changed to Gen Insp d Pz Tr) 10
• General des Kraftfahrwesens (Chief Motor Transport Officer) 104
• General des Kraftfahrwesens/AHA (Group of the Chief Motor Transport Officer in the General Army Office) 178
• General zu besonderer Verwendung (General for Special Employment (Discipline)) 128
• Generalinspekteur der Panzertruppen (Inspector General of Panzer Troops) 304
• Generalinspekteur des Kraftfahrwesens (Inspector General of Motor Transport) 70
• Generalinspekteur für das Kriegsgefangenwesen der Wehrmacht (Inspector General for Prisoner of War Affairs) 27
• Generalinspekteur für den Führernachwuchs des Heeres (Inspector General for Potential Officers and NCOs) 285
• Generalquartiermeister (Chief Supply and Administration Officer) 74, 94
• Generalstab des Heeres (Army General Staff) 71
• General z b V IV (General for Special Employment IV—now Chef W Str D) 23
• Gen Insp d Pz Tr—Generalinspekteur der Panzertruppen (Inspector General of Panzer Troops) 304
• Gen Insp Kfw—Generalinspekteur für das Kraftfahrwesen (Inspector General of Motor Transport) 70
• Gen Insp Kriegsgef—Generalinspekteur für das Kriegsgefangenenwesen der Wehrmacht (Inspector General for Prisoner of War Affairs) 27
• Gen Qu—Generalquartiermeister (Chief Supply and Administration Officer) 74, 94
• Gen St d H—Generalstab des Heeres (Army General Staff) 71
• GJF—Generalinspekteur für den Führernachwuchs des Heeres (Inspector General for Potential Officers and NCOs) 285
• GL/Flak-E—Amtsgruppe für Flakentwicklung (Group for Antiaircraft Artillery Development) 253
• GL/Flak-E/1—Abteilung für Ballistik und Entwicklung der Flakmunition (Branch for Ballistics and Development of Antiaircraft Equipment) 254
• GL/Flak-E/2—Abteilung für Gerätentwicklung (Branch for the Development of Antiaircraft Equipment) 255
• GL/Flak-E/3—Abteilung für technische und allgemeine Angelegenheiten (Branch for Technical and General Matters)
• GL/Flak-E/4—Abteilung für Waffenentwicklung (Branch for the Development of AA Weapons) 257
• GL/Flak-Rü—Abteilung Flakrustung (Antiaircraft Armament Branch) 258
• G St OKH—Gebührnisstelle des OKH (Pay and Allowance Department of the OKH) 266
• Gr—See Gruppe
• Gr S—Gruppe Seelsorge (Chaplains' Section) 192
• Gruppe (Section) 9
• Gruppe IIa—Adjutantur (Personnel Section) 99
• Gruppe III—Feldjustizverwaltung (Field Legal Administration Section) 100
• Gruppe IVa—Heeres-Intendant (Chief Army Administration Officer) 101
• Gruppe IVb—Heeresarzt (Army Surgeon) 102
• Gruppe IVc—Heeresveterinär (Army Veterinarian) 103
• Gruppe V—General des Kraftfahrwesens (Chief Motor Transport Officer) 104
• Gruppe Z—Zivilbeauftragter (Civil Commissioner) 105
• Gruppe FP—Heeresfeldpostmeister (Army Postmaster) 107
• Gruppe z b V—Gruppe zur besonderen Verwendung (Party Liaison) 69
• Gruppe z b V—Gruppe zur besonderen Verwendung (Ceremonial occasions) 152
• G St OKH—Gebührnisstelle des OKH (Pay and Allowance Department of the OKH) 266
• GZ—Zentralabteilung (Central Branch of Army General Staff) 75
• H Arzt—Heeresarzt (Army Surgeon) 102
• H Bes Abt—Heeresbesoldungsabteilung (Army Pay Branch) 283
• Heeresbesoldungsabteilung (Army Pay Branch) 283
• Heeresdruckvorschriftenverwaltung (Army Regulations administration) 157
• Heeresfeldzeugmeister (Chief Army Ordnance Officer) 189
• Heeres-Finanzierungstabteilung (Army Finance Branch) 284
• Heeres-Flakartillerieabteilung—Jn 13 (Army Anti-aircraft Artillery Branch, Inspectorate 13) 165
• Heeres-Haushaltsabteilung (Army Budget Branch) 281
• Heeres-Intendant (Chief Army Administrative Officer) 101
• Heeres - Nachrichtenverbindungs - Abteilung (Army Communication Branch) 172
• Heeres-Personalabteilung 3—P 3 (Branch P 3 General Staff Officers) 143
• Heeres-Personalabteilung 4—P 4 (Branch P 4, Officer Replacements) 144
• Heeres-Personalabteilung 5—P 5 (Branch P 5, Decorations and Medals) 145
• Heeres-Personalabteilung 7—P 7 (Branch P 7, Officers in Volksgrenadier Units) 151
• Heerespersonalamt (Army Personnel Office) 131
• Heeresplankammer (Army Map Service) 294
• Heeres-Rohstoffabteilung (Army Raw Materials Branch) 292
• Heeres-Sanitätsinspekteur (Chief Army Medical Inspector) 129
• Heeres-Sanitätinspektion S Jn (Medical Inspectorate) 183
• Heerestechnisches Büro (Army Technical Bureau) 295
• Heeresverwaltungsamt (Army Administration Office) 259
• Heereswaffenamt (Army Ordnance Office) 21
• Heeresforstabteilung (Army Forestry Branch) 272
• H Haush—Heereshaushaltsabteilung (Army Budget Branch) 281
• HNV—Heeresnachrichtenverbindungsabteilung (Army Communication Branch) 172
• Höherer Offizier der Kraftfahrparktruppe (Motor Maintenance Troops Officer) 182
• Höh Inf Offz für die Landesbef—Höherer Infanterieoffizier für die Landesbefestigungen (Senior Infantry Officer for Land Fortifications) 161
• Höh Ldgs Pi Fu—Höherer Landungspionier-Führer (Chief of Amphibious Engineers) 121
• Höh Offz d Kf Pk Tr—Höherer Offizier der Kraftfahrparktruppe (Senior Motor Maintenance Troops Officer) 182
• Höh Offz d Verw Tr—Höherer Offizier der Verwaltungstruppen (Senior Officer of Administrative Troops) 174
• HPK—Heeresplankammer (Army Map Service) 294
• HR—Heeresrechtsabteilung (Judge Advocate General's Branch) 195
• H Ro—Heeres-Rohstoffabteilung (Army Raw Materials Branch) 292
• H San Insp—Heeres-Sanitätsinspekteur (Chief Army Medical Inspector) 129
• HTB—Heerestechnisches Büro (Army Technical Bureau) 295
• H Vet—Heeresveterinär (Army Veterinarian) 103
• Infanterieabteilung—Jn 2 (Infantry Branch—Inspectorate 2) 160
• In FV—Inspekteur der Fürsorge- und Versorgungsdienststellen (Inspector for Welfare and Pensions Agencies) 47
• Insp d Annst—Inspekteur der Annahmestellen für Offizierbewerber des Heeres (Inspector of Army Officer Procurement Offices) Insp d Pz Tr—Inspekteur der Panzertruppen (Inspector of Panzer Troops) 308
• Inspekteur der Annahmestellen für Offizierbewerber des Heeres (Inspector of Army Officer Procurement Offices) 290
• Inspekteur der Artillerie (Inspector of Artillery) 203
• Inspekteur der Bautruppen (Inspector of Construction Troops) 206
• Inspekteur der Festungen (Inspector of Fortifications) 120
• Inspekteur der Heeresflaktruppen (Inspector of Army Antiaircraft Troops) 204
• Inspekteur der Infanterie (Inspector of Infantry) 201
• Inspekteur der Nachrichtentruppen (Inspector of Signal Troops) 207
• Inspekteur der Nachschubtruppen (Inspector of Supply Troops) 208
• Inspekteur der Nebeltruppen (Inspector of Chemical Troops) 209
• Inspekteur der Panzertruppen (Inspector of Panzer Troops) 308
• Inspekteur der Pioniere und Eisenbahnpioniere (Inspector of Engineers and Railway Engineers) 205
• Inspekteur des Reit- und Fahrwesens (Inspector of Riding and Driving) 202
• Inspektion der Fürsorge- und Versorgungsdienststellen im OKW (Inspectorate for Welfare and Pensions Agencies) 47
• Insp Fest—Inspekteur der Festungen (Inspector of Fortifications) 120
• Jn 1—Kriegsschulenabteilung (Cadet School Branch—Inspectorate 1) 288
• Jn 2—Infanterieabteilung (Infantry Branch—Inspectorate 2) 160
• Jn 3—Reit- und Fahrwesen (Riding and Driving Branch—Inspectorate 3) 162
• Jn 4—Artillerieabteilung (Artillery Branch—Inspectorate 4) 164
• Jn 5—Pionierabteilung (Engineer Branch—Inspectorate 5) 166
• Jn 6—Panzertruppenabteilung (Panzer Troops Branch—Inspectorate 6) 168, 309
• Jn 7—Nachrichtentruppenabteilung (Signal Branch—Inspectorate 7) 170
• Jn 8—Abteilung Nachschubtruppen (Supply Branch—Inspectorate 8) 173
• Jn 9—Abteilung Nebeltruppe, Gasabwehr, und Luftschutz (Chemical Warfare and Air Raid Protection Branch—Inspectorate 3) 175
• Jn 10—Eisenbahnpionierabteilung (Railway Engineer Branch—Inspectorate 10) 176
• Jn 11—Abteilung Technische Truppen (Branch for Technical Troops—Inspectorate 11) 177
• Jn 12—Abteilung Kraftfahrwesen (Motor Transport Branch—Inspectorate 12) 180
• Jn 13—Heeres-Flakartillerieabteilung (Army Antiaircraft Artillery Branch—Inspectorate 13) 165
• Jn EB—Inspektion des Erziehungs- und Bildungswesens des Heeres (Inspectorate of Army Training and Education) 286
• Jn Fest—Inspektion der Festungen (Inspectorate of Fortifications) 167
• Jn FV—Inspektion der Fürsorge- und Versorgungsdienststellen im OKW (Inspectorate for Welfare and Pensions Agencies) 47
• Just—Justiziare des OKH (Legal section in the OKH) 195
• Kdr d Eisb Pz Züge—Kommandeur der Eisenbahn-Panzer-Züge (Chief of Armored Trains) 111
• Kdr d Freiw Verb—Kommandeur der Freiwilligen Verbande (Commander of Volunteer Units) 125
• KF—Kriegsfernmeldeabteilung (Armed Forces Wire Communications Branch) Kr Gesch Heer—Kriegsgeschichtliche Abteilung des Heeres (Army Historical Branch) 299
• Kr Kart Verm Chef—Chef des Kriegskarten- und Vermessungswesens (Chief of Mapping and Survey) 116
• Kriegsgef Allg—Allgemeine Abteilung des Kriegsgefangenenwesens (General PW Affairs Branch)
• Kriegsgef Org—Organisationsahteilung des Kriegsgefangenenwesens (PW Affairs Organization Branch) 46
• Kriegsgeschichtliche Abteilung des Heeres (Army Historical Branch) 299
• Kriegsgeschichtliche Abteilung der Wehrmacht (Armed Forces Historical Branch) 38
• Kriegswissenschaftliche Forschungs-Anstalt des Heeres (Military History Research Institute) 300
• Kr Wiss Abt—Kriegswissenschaftliche Abteilung (Military Science Branch) 93
• Kr Wiss Forsch Anst—Kriegswissenschaftliche Forschungsanstalt (Military History Research Institute) 300
• KS—Abteilung Kriegsschulen (Cadet School Branch) 288
• Lehrgänge für höhere Adjutanten (Courses for Senior Personnel Officers) 153
• Lohnst OKH—Lohnstelle des Oberkommandos des Heeres (Wage and Salary Office of the OKH)
• Militärwissenschaftliche Rundschau (Military Science Review) Min St A—Mineralölstammabteilung (Central Petroleum Branch) 60
• Nachrichtenbetriebsabteilung des Ch H Rüst u. BdE (Signal communications branch of the Chief of Army Equipment and Commander of the Replacement Army) 292
• Nachrichtengerätabteilung (Signal Equipment Branch) 171, 235
• Nachrichtenhelferinnen-Einsatzabteilung (Female Auxiliary Corps) 296
• Nachrichtentruppenabteilung—Jn 7 (Signal Branch, Inspectorate 7) 170
• Nationalsozialistischer Führungsstab des Heeres (National Socialist Guidance Staff of the Army) 297
• N Ger Abt—Nachrichtengerätabteilung (Signal Equipment Branch) 171, 235
• NH—Einsatzabteilung—Nachrichtenhelferinnen-Einsatzabteilung (Female Auxiliary Corps) 296
• NSF/OKW—Nationalsozialistischer Führungsstab des OKW (National-Socialist Guidance Staff of the OKW) 65
• NSF St d H—Nationalsozialistischer Führungsstab des Heeres (National-Socialist Guidance Staff of the Army) 297
• Ob d H—Oberbefehlshaber des Heeres (Commander-in-Chief of the Army) 70a
• Oberkommando des Heeres (Army High Command) 3, 70a
• Oberkommando der Kriegsmarine (Navy High Command) 3O
• berkommando der Luftwaffe (Air Force High Command) 4
• Oberkommando der Wehrmacht (Armed Forces High Command) 1, 2, 11
• Oberquartiermeister—See O Qu
• O Qu—Oberquartiermeister (Senior General Staff Officer) 73
I—73, 76
II—73, 82
III—73, 85
IV—73, 88
V—73, 91
• Op Abt—Operationsabteilung (Operations Branch) 77
• Oberster Befehlshaber der Wehrmacht (Supreme Commander of the Armed Forces) 12
• Obst Bfh d Wm—Oberster Befehlshaber der Wehrmacht (Supreme Commander of the Armed Forces) 12OKH—Oberkommando des Heeres (Army High Command) 3
• OKL—Oberkommando der Luftwaffe (Air Force High Command) 4
• OKM—Oberkommando der Kriegsmarine (Navy High Command) 3
• OKW—Oberkommando der Wehrmacht (Armed Forces High Command) 1, 2, 11
• Org Abt—Organisationsabteilung (Organization Branch) 86
• Qu—Quartiermeistergruppe (Supply section) 95
I—95, 96
II—95, 97
III—95, 98
• P 3—Heeres-Personalabteilung (Branch P 3, General Staff Officers) 143
• P 4—Heeres-Personalabteilung (Branch P 4, Officer Replacements) 144
• P 5—Heeres-Personalabteilung (Branch P 5, Decorations and Awards) 145
• P 7—Heeres-Personalabteilung 7 (Branch P 7, Officers in Volksgrenadier units) 151
• PA—Heerespersonalamt (Army Personnel Office) 131
• Panzertruppenabteilung—Jn 6 (Panzer Troops Branch Inspectorate 6) 168, 309
• Pionierabteilung—Jn 5 (Engineer Branch—Inspectorate 5) 166
• Preispr—Vertrags- und Preisprufwesen (Contracts and Price Control Branch) 62
• Pruf Fest—Festungspionierabteilung (Fortress Engineer Branch) 223
• Pz Offz b Gen St d H—Panzeroffizier beim Generalstab des Heeres (Panzer Troops Liaison Officer at the Army General Staff) 307
• Referat (Desk) 10
• Reichsversorgungsabteilung (Civilian Pensions Branch) 49
• Ro—Rohstoffabteilung (Raw Materials Branch) 57
• Rohstoffstelle OKH (Army Raw Materials Center 293
• Ro St A—Rohstoff-Stammabteilung (Central Raw Materials Branch) 58
• Sdf—Sonderführer (Specialist Leaders) 150
• Sd St HWK—Sonderstab für Handelskrieg und wirtschaftliche Kampfmassnahmen (Bureau of Economic Warfare) 26S
• Jn—Heeres Sanitätsinspektion (Medical Inspectorate) 183
• S Jn/Org—Organisationsabteilung (Organization Branch of the Medical Inspectorate) 185
• S Jn/Pers—Personalabteilung (Personnel Branch of the Medical Inspectorate) 184
• S Jn/Wi G—Abteilung für Wissenschaft und Gesundheitsführung (Branch for Science and Hygiene of the Medical Inspectorate) 186
• Sonderstab A (Special Staff A) 159
• Sonderstab für Handelskrieg und wirtschaftliche Kampfmassnahmen (Bureau of Economic Warfare) 26
• St—See Staffel
• Stab AHA—(Staff of the General Army Office) 156
• Stab/Bk1—(Clothing Staff of the General Army Office) 158
• Stab W Fach—Stab für wehrwirtschaftliche Fachkrafte (Economic Experts Personnel Section) 61
• Staffel—(Echelon) 5
• 1. (Forward Echelon) 5 2. (Rear Echelon) 5
• Stellv Chef WFSt—Stellvertretender Chef des Wehrmachtfuhrungsstäbes (Deputy Chief of the Armed Forces Operations Staff) 31
• Tr Abt—Abteilung für Allgemeine Truppenangelegenheiten (Branch for General Troop Matters) 191
• TSD—Truppensonderdienst (Special Troop Service) 260
• US—Abteilung Unteroffizier-Vorschulen u. -Schulen (NCO School Branch) 289
• V 1—Heeresbeamtenabteilung (Branch for Army Officials) 262
• V 2—Abteilung der Liegenschaften der Standorte und Wohnungsfürsorge (Branch for Real Estate of Garrisons and procurement of Quarters) 270
• V 3—Heeresverpflegungsabteilung (Army Rations Branch) 274
• V 4—Heeresbauverwaltungsabteilung (Branch for the Administration of Army Construction) 278
• V 5—Heeresbeschaffungsabteilung (Army Procurements Branch) 275
• V 6—Abteilung für Verwaltung von Übungsplätzen (Branch for the Administration of Maneuver Areas) 271
• V 7—Heeresbauwirtschaftsabteilung (Branch for Army Construction Activities) 279
• V 8—Abteilung für Gefolgschaftsangelegenheiten des Heeres (Branch for Civilian Workers) 263
• V 9—Heereskassen und Beamtenbesoldungsabteilung (Branch for Army Accounts and Pay of Officials) 264
• V 10—Heeresforstabteilung (Army Forestry Branch) 272
• V A—Heeresverwaltungsamt (Army Administration Office) 259
• Verk Abt—Verkehrsabteilung (Traffic Branch) 21
• Verpfl Insp OKH—Verpflegungsinspekteur im OKH (Rations Inspector of the OKH) 276
• Vertrags- und Preisprufwesen (Contracts and Price Control Branch) 62
• Vertreter der Wehrmacht beim Jugendführer des Deutschen Reichs (Hitler Youth Liaison) 53
• Veterinärinspekteur (Chief Veterinary Inspector) 131
• VJ—Veterinärinspektion (Veterinary inspectorate) 187
• Wa A—Heereswaftenamt (Army Ordnance Office) 211
• Wa Abn—Amtsgruppe für Abnahme (Acceptance group) 244
• Wa Chef Ing—Amtsgruppe Chefingenieur (Chief Ordnance Engineer Group) 246
• Wa Chef Ing 1—Chefkonstrukteur (Chief Designer's Branch) 247
• Wa Chef Ing 2/Wa Ro—Rohstoffstelle OKH (Army Raw Materials Center) 293
• Wa Chef Ing 3/Hz—Halbzeugstelle (Pig Iron Branch) 248
• Wa Chef Ing 4—Fabrikationsabteilung (Wa Chef Ing 4) 249
• Wa Chef Ing 5 M B—Maschinelles Berichtwesen (Machine Recording Branch) 250
• Wa Chef Ing 6—Fabrikationsgruppe Werkzeugmaschinen, Lehren und Werkzeuge (Section for the Manufacture of Machine Tools, Patterns, and Tools) 251
• Wa Chef Ing 7—Fabrikationsgruppe Munition (Section for the Manufacture of Munition) 252
• Wa F—Forschungsabteilung (Ordnance Research Branch) 258
• Waffengenerale—(Chiefs of arms and services) 110
• Waffeninspekteure—(Inspectors of arms and services) 200
• Wa J Rü-Mun—Amtsgruppe für Industrielle Rüstung (Munition) (Group for Ammunition Manufacture) 238
• Wa J Rü-Mun 1—Munitionsabteilung 1 (Ammunition Branch 1) 239
• Wa J Rü-Mun 2—Munitionsabteilung 2 (Ammunition Branch 2) 240
• Wa J Rü-Mun 3 u zbV—Munitionsabteilung 3 u zbV (Special Purpose Ammunition Branch) 241
• Wa J Rü-Mun 4—Munitionsabteilung 4 (Ammunition Branch 4) 242
• Wa J Rü-Mun 5—Munitionsabteilung 5 (Ammunition Branch 5) 243
• Wa J Rü-WuG—Amtsgruppe für Industrielle Rüstung—Waffen und Gerat (Group for Weapons and Equipment Manufacture) 230
• Wa J Rü-WuG 1—Allgemeines Heeresgerat (Branch for General Army Equipment) 231
• Wa J Rü-WuG 2—Waffenabteilung (Weapons Branch) 232
• Wa J Rü-WuG 5—Pionier-, Eisenbahnpionier- und Festungs-Geräteabteilung (Engineer, Railway Engineer, and Fortress Equipment Branch) 233
• Wa J Rü-WuG 6—Panzerkraftwagen und Zugkraftwagenabteilung (Tanks and Tractors Branch) 234
• Wa J Rü-WuG 7—Nachrichtengerätabteilung (Signal Equipment Branch) 235
• Wa J Rü-WuG 8/ZO—Abteilung für optisches und feinmechanisches Gerat (Optical and Precision Instruments Branch) 236
• W Allg—Allgemeine Abteilung (General Armed Forces Branch) 42
• Wa Prüf—Amtsgruppe für Entwicklung und Prüfung (Development and Testing Group) 218
• Wa Prüf 1—Ballistische und Munitionsabteilung (Ballistical and Ammunition Branch) 219
• Wa Prüf 2—Infanterieabteilung (Infantry Branch) 200
• Wa Prüf 4—Artillerieabteilung (Artillery Branch) 221
• Wa Prüf 5—Pionier- und Eisenbahnpionier-Abteilung (Engineer and Railway Engineer Branch) 222
• Wa Prüf 6—Panzer- und Motorisierungs-Abteilung (Panzer and Motorized Equipment Branch) 224
• Wa Prüf 7—Nachrichtenabteilung (Signal Branch) 22S
• Wa Prüf 8—Abteilung für Optik, Messwesen, Heereswetterdienst, Feuerleitung und Kartendruck (Branch for Optical, Survey, Meteorological, Artillery Fire Control and Map Printing Equipment) 226
• Wa Prüf 9—Gasschutzabteilung (Gas Protection Branch) 227
• Wa Prüf 11—Abteilung für Sondergerat (Special Equipment Branch) 228
• We Prüf 12—Abteilung für Versuchsplatze (Branch for Proving Grounds) 229
• Wa Prüf Fest (See Prüf Fest)
• Wa Z—Zentral-Amtsgruppe des Heereswaffenamts (Central Group of Army Ordnance Office) 212
• Wa Z 1—Organisationsabteilung (Organization Branch) 213
• Wa Z 2—Gruppe für Allgemeine Verwaltungsangelegenheiten (Administrative Section) 214
• Wa Z 3—Betriebswirtschaftliche Abteilung (Branch for internal office management) 215
• Wa Z 4—Vorschriftenabteilung (Directive Branch) 216
• Wa Z 6—Allgemeine Unterbringungs-, Bau- und Oberwachungsangelegenheiten (Branch for Housing, Construction and Guard Matters) 217
• WEA—Wehrersatzamt (Conscription and Recruiting Office) 63
• Wehrmachtführungsstab (Armed Forces Operations Staff) 30
• Wehrmacht-Haushaltsabteilung (Armed Forces Budget Branch) 28
• Wehrmacht-Rechtsabteilung (Armed Forces Judge Advocate General) 29
• Wehrmacht-Reifenstelle (Armed Forces Tire Center) 59
• Wehrmacht-Sichtungsstelle (Captured Documents Exploitation) 303
• Wehrmacht-Transportleitung Mitte (Central Armed Forces Transportation Command) 20
• Wehrmacht-Versorgungsabteilung (Armed Forces Welfare and Pensions Branch) 48
• Wehrmachtzentralamt (Armed Forces Central Office) 15
• Wehrwirtschaftliche Abteilung (Armed Forces Economic Branch) 56
• Wehrwirtschaftsamt (Armed Forces Economic Office) 55
• We Sist—Wehrmacht-Sichtungstelle (Captured Documents Exploitation Center) 303
• WFSt—Wehrmachtführungsstab (Armed Forces Operations Staff) 30
• WH—Wehrmacht-Haushaltsabteilung (Armed Forces Budget Branch) 28
• Wi—Wehrwirtschaftliche Abteilung (Armed Forces Economic Branch) 56
• Wi A—Wehrwirtschaftsamt (Armed Forces Economic Office) 55
• W Kr Gesch—Kriegsgeschichtliche Abteilung der Wehrmacht (Armed Forces Historical Branch) 38
• W Pr—Abteilung für Wehrmachtpropaganda (Armed Forces Propaganda Branch) 39
• WR—Wehrmachtrechtsabteilung (Armed Forces Judge Advocate General) 29
• W R St—Wehrmachtreifenstelle (Armed Forces Tire Center) 59
• W Trsp Ltg Mitte—Wehrmachttransporleitung Mitte (Central Armed Forces Transportation Command) 20
• WU—Abteilung für Wehrmachtfachschulunterricht (Armed Forces Education Branch)
• W Vers—Wehrmachtversorgungsabteilung (Armed Forces Welfare and Pensions Branch) 48
• WVW—Abteilung Wehrmachtverlustwesen (Armed Forces Casualty Branch) 51
• W Wiss—Abteilung Wissenschaft (Military Science Branch) 54
• WZA—Wehrmachtzentralamt (Armed Forces Central Office) 15
• Zahlmeisterei des Ch H Rüst u. BdE (Accounting Office of the Chief of Army Equipment and Commander of the Replacement Army) 268
• 1. Zentral-Abt (Branch 1, Central Branch) 133
• Z—Zentralabteilung im OKH (Chief H Rüst u. BdE) (Central Branch in the OKH) 282
• Zentral-Amtsgruppe des OKW (Armed Forces Central Group) 16
• Zentral-Amtsgruppe des Heereswaffenamts (Central Group of the Army Ordance Office) 212